新时代老年教育学学科建设的若干关键问题

打开文本图片集
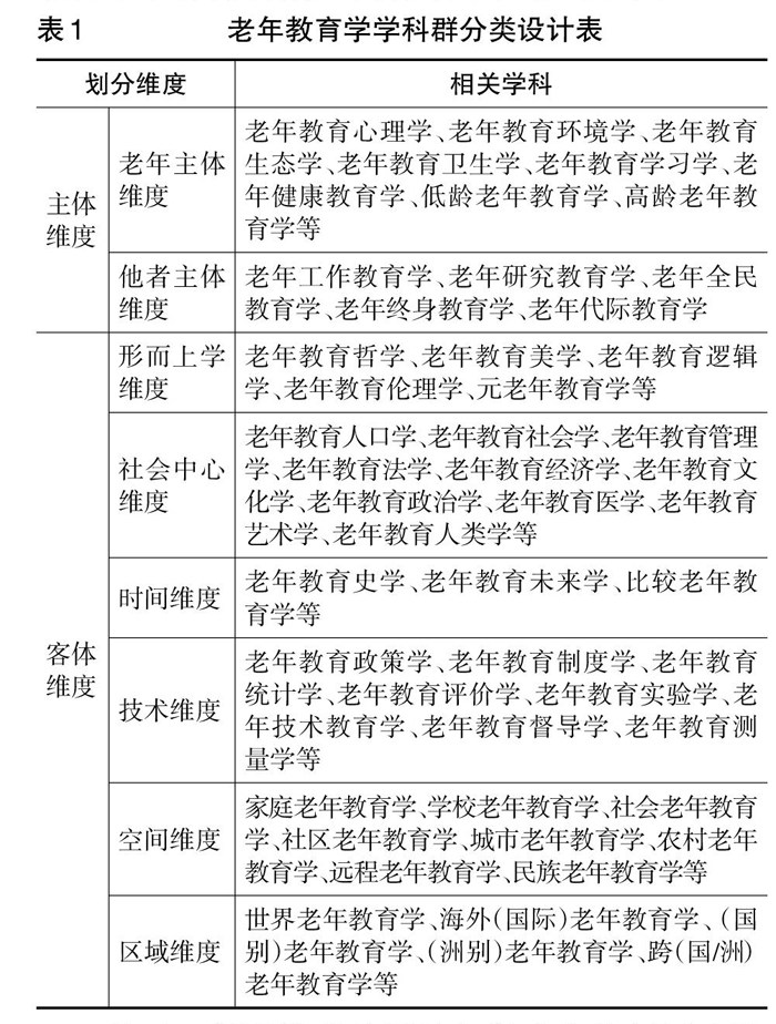
摘要:老年教育学学科建设是新时代丰富老年教育内涵、深化老年教育理论、促进老年教育实践发展以及完善我国教育学学科体系的必然要求。当前我国老年教育学已具备学科成立的条件,但尚不成熟,亟需围绕老年教育学的概念界定、学科定位、学科性质、研究对象、研究范畴、体系构建和研究方法等核心问题进行厘定和论证。新时代老年教育学学科建设需要从四个方面着力:一是在根本思路上,要树立大教育学观,坚持问题意识和需求导向,解决好学科内在建制与外在建制的关系,并凸显出老年教育学中“学”的内涵。(剩余20615字)