注册帐号丨忘记密码?
1.点击网站首页右上角的“充值”按钮可以为您的帐号充值
2.可选择不同档位的充值金额,充值后按篇按本计费
3.充值成功后即可购买网站上的任意文章或杂志的电子版
4.购买后文章、杂志可在个人中心的订阅/零买找到
5.登陆后可阅读免费专区的精彩内容
打开文本图片集
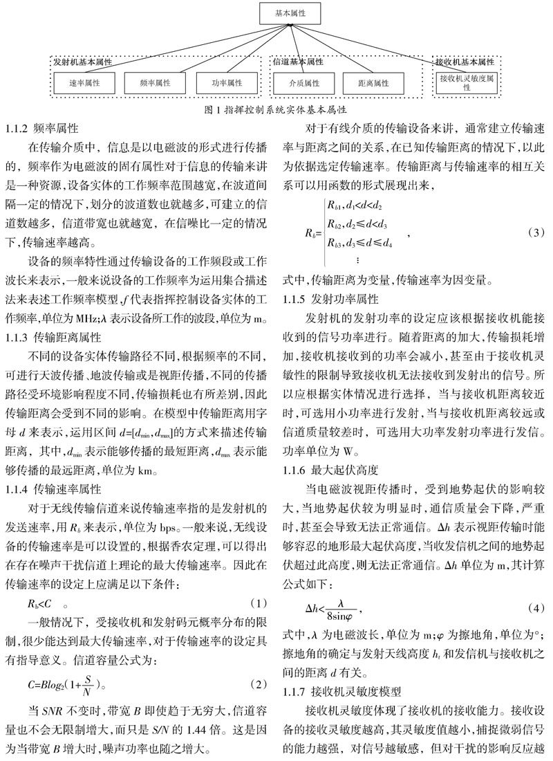
摘 要:指挥控制系统设备实体模型是指挥控制系统建模工作中的一项重要内容。文章对指挥控制系统设备实体进行模型构建,提出静态模型与动态模型相结合的建模方法,研究分析指挥控制系统设备实体的属性和操作,并将属性划分为基本属性、过程属性和评估属性。此模型能够较好地描述指挥控制系统中的设备实体,为系统评估奠定物质基础、数据支撑。(剩余8299字)
登录龙源期刊网
购买文章
指挥控制系统设备实体模型构建
文章价格:5.00元
当前余额:100.00
阅读
您目前是文章会员,阅读数共:0篇
剩余阅读数:0篇
阅读有效期:0001-1-1 0:00:00