忆阻神经网络吸引子偏移共存行为在图像加密中的应用

打开文本图片集
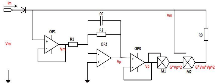
【Abstract】This study designed a peak-voltage-controlled memristor circuit and its mathematical model. By combining thesynapticsignaltransmisioncharacteristicsoftheHopfeldneuralnetwork,thememristorisintegratedintotheneural network andappliedtotheDNAimageencryptionalgorithm,enhancing thesecurityofimage encryption.Inorderto study the dynamic characteristicsof the system,the chaotic analysis method isused to studythe basic dynamic behaviorof the system.Theresults indicate thatthe system is greatlyaffctedbythe parametersandinitialvalues.Thesystemparameters notonlyafecttheamplitudeandthreshold marginofthebifurcation function,butalsoexhibitzero-atractoroffset capabilityand atractorcoexistence behavior.Theycanfurther regulate thelocal amplificationofthe bifurcationdiagram, demonstrating homogeneousorheterogeneouscoexistingatractorbehaviors.Theinitialvalueofthesystemcaninduce boostable offset efects.When the initial value is large,the system still maintains stableregions ofcoexisting chaotic atractors,efectivelyexpanding thekeyspace.Inorder toensure thesecurityof theencrypted image,thecoexisting chaotic attractorregions were combined with the DNA image encryption algorithm,achieving hybrid imageencryption. Finally,simulations and analyses were performed on the encrypted images.The simulation resultsareconsistent with the theoreticalresults,which furtherverifies thatthe systemcanefectively improve the image encryption performance.
[Key words】 memristor;neural network;image encryption
[中图分类号]TN601 [文献标识码]A
[文章编号]1674-3229(2025)03-0071-11
0 引言
混沌系统对初始条件的极端敏感性使其在加密领域极具潜力,而忆阻器的非线性记忆特性则为这种敏感依赖提供了可调控的物理载体,科学家蔡少棠最早提出忆阻器的概念[1-3]。(剩余8223字)