注册帐号丨忘记密码?
1.点击网站首页右上角的“充值”按钮可以为您的帐号充值
2.可选择不同档位的充值金额,充值后按篇按本计费
3.充值成功后即可购买网站上的任意文章或杂志的电子版
4.购买后文章、杂志可在个人中心的订阅/零买找到
5.登陆后可阅读免费专区的精彩内容
打开文本图片集
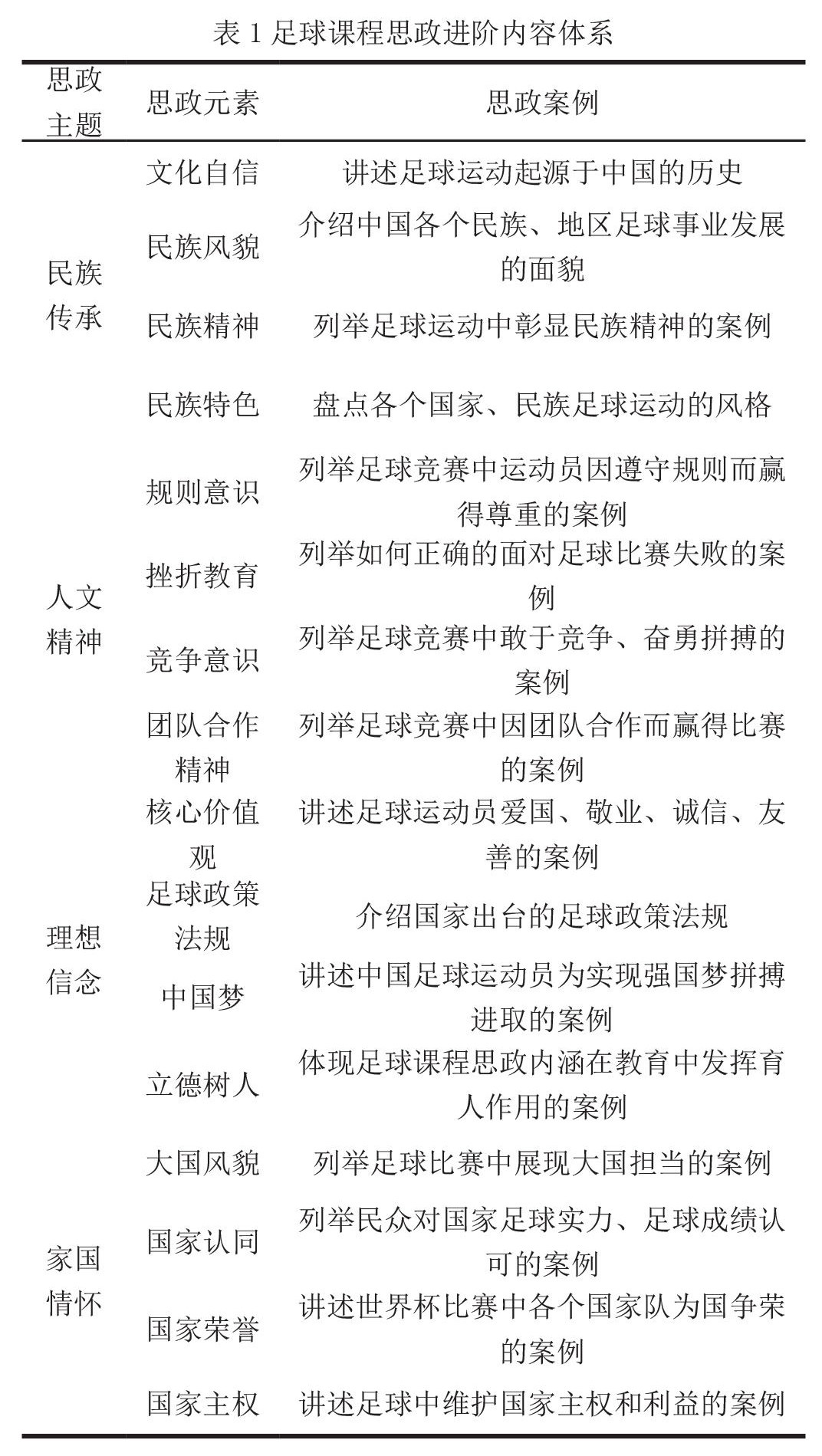
高等教育对于增强学生体质健康、促进学生身心全面发展有着不可替代的作用。在高校体育课程中融入思想政治教育,使体育课程肩负起立德树人的使命与功能,是贯彻落实全国高校思想政治工作会议精神的重要体现。足球是体育课程中最具特色的运动之一,其中蕴涵着丰富的思想政治育人资源,通过挖掘足球运动中的思政元素,可以实现足球课程“传授知识、提高技能、引领价值观”三位一体的教育功能,提升大学足球课程育人的质量。(剩余3972字)
登录龙源期刊网
购买文章
基于“两性一度”的线上线下混合式足球课程思政教学模式构建
文章价格:4.00元
当前余额:100.00
阅读
您目前是文章会员,阅读数共:0篇
剩余阅读数:0篇
阅读有效期:0001-1-1 0:00:00