注册帐号丨忘记密码?
1.点击网站首页右上角的“充值”按钮可以为您的帐号充值
2.可选择不同档位的充值金额,充值后按篇按本计费
3.充值成功后即可购买网站上的任意文章或杂志的电子版
4.购买后文章、杂志可在个人中心的订阅/零买找到
5.登陆后可阅读免费专区的精彩内容
打开文本图片集
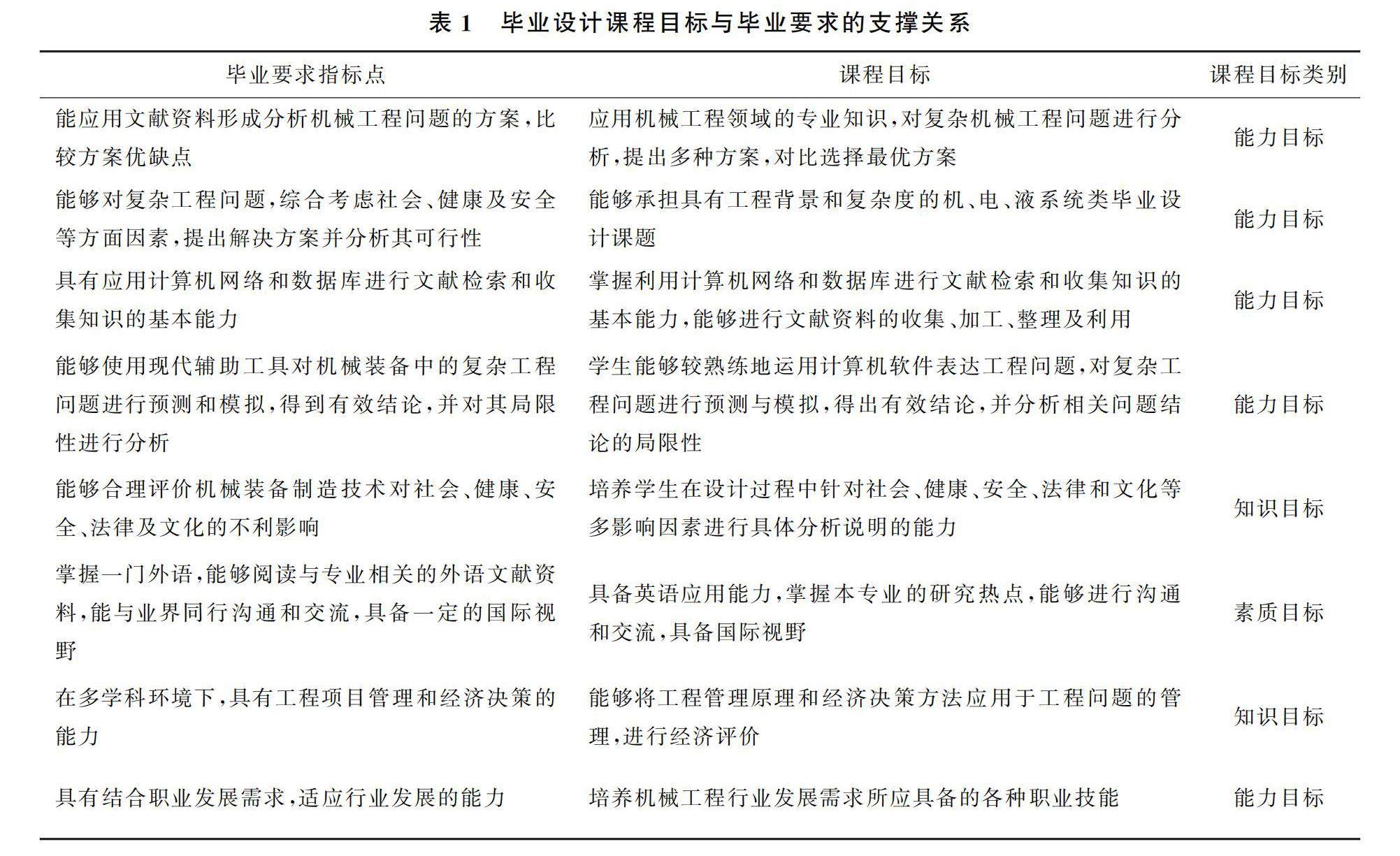
摘要:在工程教育专业认证体系中,毕业设计是学生应用所学知识解决复杂工程问题的重要环节,是毕业要求强有力的支撑.本文以工程教育“核心理念”为依据,从毕业设计课程目标确定、加强毕业设计选题管理、提高学生和教师对毕业设计的重视程度、提高指导教师的工程实践能力、完善校企合作及产学研结合育人机制、加强毕业设计(剩余8022字)
登录龙源期刊网
购买文章
基于工程教育专业认证“核心理念”的本科毕业设计创新模式研究
文章价格:5.00元
当前余额:100.00
阅读
您目前是文章会员,阅读数共:0篇
剩余阅读数:0篇
阅读有效期:0001-1-1 0:00:00