天津中考英语阅读理解试题效度历时研究(2022-2025)

打开文本图片集
[中图分类号] G424.74 [文献标识码] A [文章编号] 1673—1654(2025)06—023—009
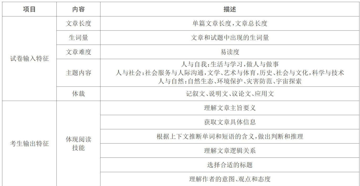
初中生学业水平考试(以下简称"中考"),是初中生毕业录取至普通高中和中职学校的招生统一资格考试,也是以合格初中毕业生为对象具有选拔性质的考试。天津市中考坚持以习近平新时代中国特色社会主义思想为指导,全面贯彻党的十九大与党的二十大精神,坚持为党育人,为国选才;试卷反映了新时代基础教育课程理念,英语阅读理解等试题贯彻落实了中考评价改革、育人方式改革等相关要求,全面考查了学生的核心素养,体现了基础性、综合性、应用性和创新性的考查要求,为进一步提升初中英语教学质量、扎实落实课程改革与全面培养初中生英语学科核心素养搭建了良好平台。(剩余6302字)