注册帐号丨忘记密码?
1.点击网站首页右上角的“充值”按钮可以为您的帐号充值
2.可选择不同档位的充值金额,充值后按篇按本计费
3.充值成功后即可购买网站上的任意文章或杂志的电子版
4.购买后文章、杂志可在个人中心的订阅/零买找到
5.登陆后可阅读免费专区的精彩内容
打开文本图片集
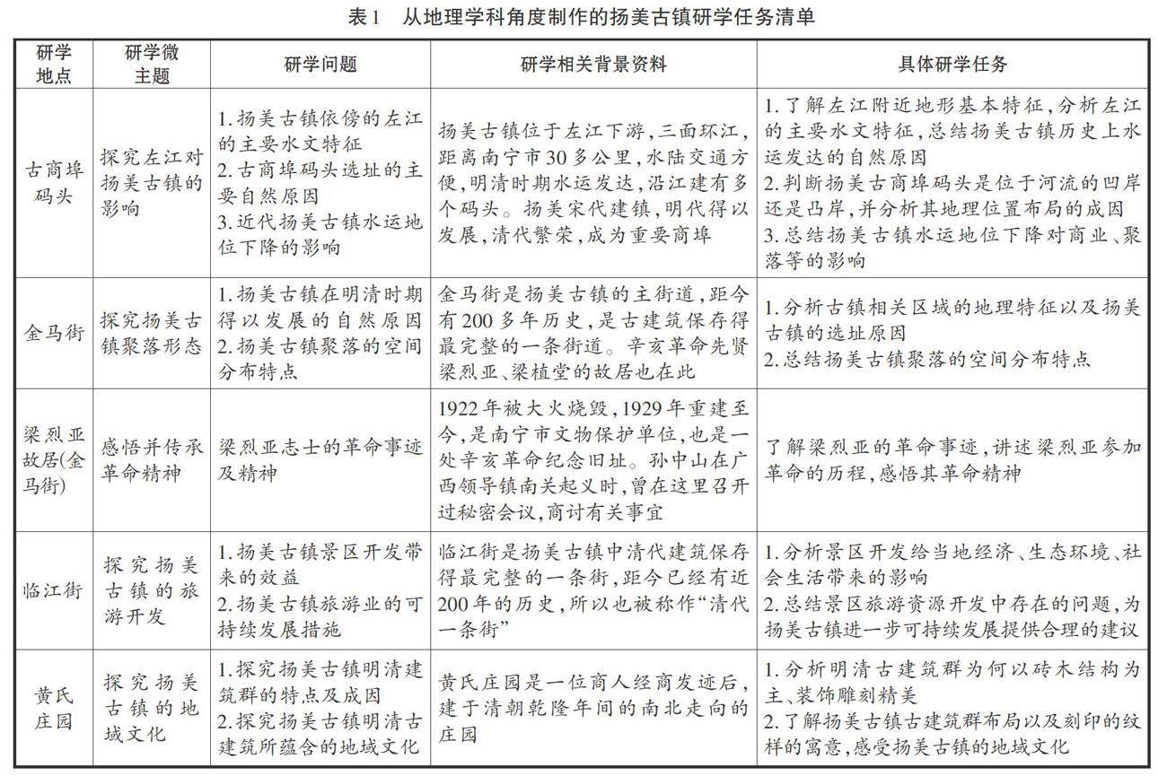
[摘 要]本土资源具有独特的区域性、趣味性等特点。依托本土资源开展特色研学活动,具有可操作性,符合学生认知特点且具有加强学生家国情怀培养等优势。文章首先以南宁市本土资源为例,挖掘扬美古镇、顶狮山、美丽南方三大研学资源所蕴含的学科特色、家国乡情、实践趣味,并设计研学活动内容;再以扬美古镇研学活动为例,阐述了研学活动的开展;最后对基于本土资源的特色研学活动提出几点建议。(剩余2297字)
登录龙源期刊网
购买文章
基于本土资源的特色研学活动探究
文章价格:3.00元
当前余额:100.00
阅读
您目前是文章会员,阅读数共:0篇
剩余阅读数:0篇
阅读有效期:0001/1/1 0:00:00