注册帐号丨忘记密码?
1.点击网站首页右上角的“充值”按钮可以为您的帐号充值
2.可选择不同档位的充值金额,充值后按篇按本计费
3.充值成功后即可购买网站上的任意文章或杂志的电子版
4.购买后文章、杂志可在个人中心的订阅/零买找到
5.登陆后可阅读免费专区的精彩内容
打开文本图片集
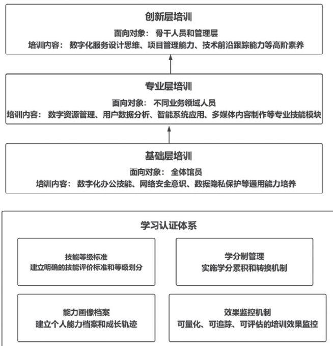
数字经济浪潮重新定义公共服务机构的运营边界和价值创造模式,公共图书馆作为知识服务载体,其传统人力资源管理范式面临变革压力。云计算、大数据、人工智能等技术的融合应用催生了用户信息需求多元化和服务期待个性化,推动图书馆从信息提供者向知识服务创新者转型。这种角色转换对馆员的专业能力结构、工作方式方法、职业发展路径提出了新要求,现有人力资源管理体系在人员配置、技能培养、激励约束、绩效评价等环节显现出适应性不足。(剩余5058字)
登录龙源期刊网
购买文章
数字经济背景下公共图书馆人力资源优化研究
文章价格:4.00元
当前余额:100.00
阅读
您目前是文章会员,阅读数共:0篇
剩余阅读数:0篇
阅读有效期:0001/1/1 0:00:00