注册帐号丨忘记密码?
1.点击网站首页右上角的“充值”按钮可以为您的帐号充值
2.可选择不同档位的充值金额,充值后按篇按本计费
3.充值成功后即可购买网站上的任意文章或杂志的电子版
4.购买后文章、杂志可在个人中心的订阅/零买找到
5.登陆后可阅读免费专区的精彩内容
打开文本图片集
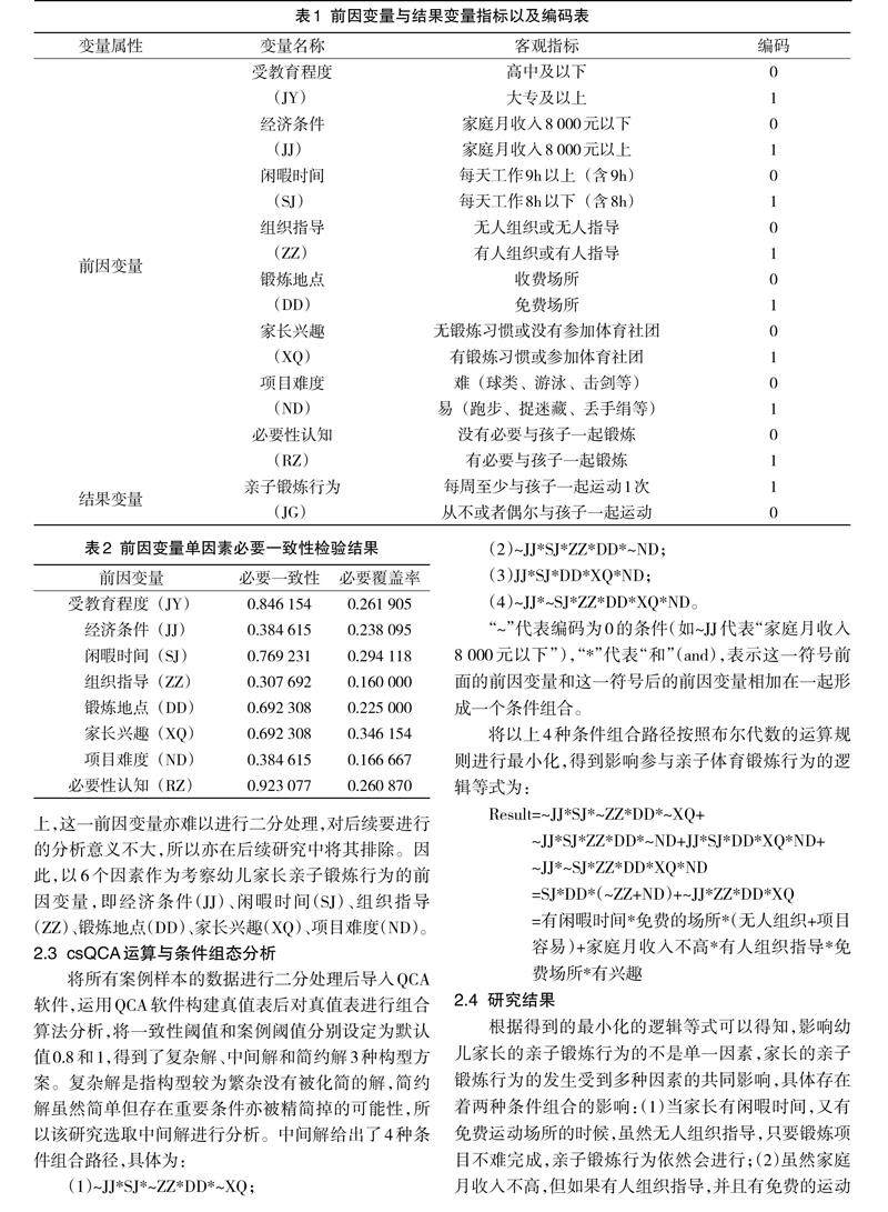
摘要:本研究运用清晰集定性比较分析方法(csQCA),从多因素协同影响的角度,研究幼儿家长亲子体育锻炼行为发生的多因素组合路径。结果表明:(1)当家长有闲暇时间、又有免费的运动场所的时候,虽然无人组织指导,只要锻炼项目不难完成,亲子锻炼行为依然会进行;(2)虽然家庭月收入不高,但如果有人组织指导、并且有免费的运动场所,再加上家长有运动兴趣,亲子锻炼行为也会发生。(剩余7812字)
登录龙源期刊网
购买文章
幼儿家长亲子体育行为发生的影响因素分析
文章价格:5.00元
当前余额:100.00
阅读
您目前是文章会员,阅读数共:0篇
剩余阅读数:0篇
阅读有效期:0001/1/1 0:00:00