注册帐号丨忘记密码?
1.点击网站首页右上角的“充值”按钮可以为您的帐号充值
2.可选择不同档位的充值金额,充值后按篇按本计费
3.充值成功后即可购买网站上的任意文章或杂志的电子版
4.购买后文章、杂志可在个人中心的订阅/零买找到
5.登陆后可阅读免费专区的精彩内容
打开文本图片集
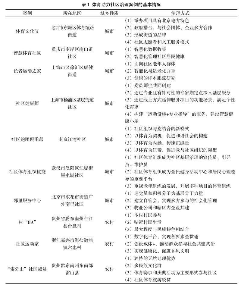
摘要:本研究以疫情防控常态化形势为背景,利用案例研究法、文献资料法等研究方法对体育助力基层社区治理的相关文献以及案例进行梳理和总结,发现在疫情防控常态化背景下,基层社区面临着居民生活方式发生转变、身体健康受到威胁、负面情绪逐步累积、归属感不断缺失,农村活性不断弱化等治理难题,原有的治理模式已经不再适用,亟需探寻新的治理模式。(剩余11466字)
登录龙源期刊网
购买文章
疫情防控常态化形势下体育助力基层社区治理研究
文章价格:6.00元
当前余额:100.00
阅读
您目前是文章会员,阅读数共:0篇
剩余阅读数:0篇
阅读有效期:0001/1/1 0:00:00