注册帐号丨忘记密码?
1.点击网站首页右上角的“充值”按钮可以为您的帐号充值
2.可选择不同档位的充值金额,充值后按篇按本计费
3.充值成功后即可购买网站上的任意文章或杂志的电子版
4.购买后文章、杂志可在个人中心的订阅/零买找到
5.登陆后可阅读免费专区的精彩内容
打开文本图片集
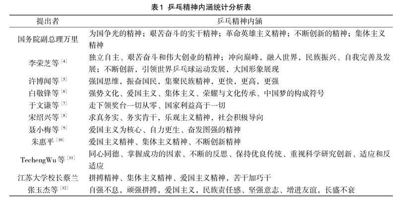
摘 要:全面推进高校课程思政建设是坚持社会主义办学方向、落实立德树人根本任务的重要举措,深度剖析乒乓精神的内涵、特征和时代意义,建立乒乓精神素材库,将乒乓精神文化以课程思政的形式融入大学生体育课程的教学设计和评价体系,帮助新时代大学生坚定理想信念,坚定共产主义信仰,有助于推动体育课程与思政课协同前行。(剩余7196字)
登录龙源期刊网
购买文章
乒乓精神课程思政素材库建设研究
文章价格:5.00元
当前余额:100.00
阅读
您目前是文章会员,阅读数共:0篇
剩余阅读数:0篇
阅读有效期:0001/1/1 0:00:00