注册帐号丨忘记密码?
1.点击网站首页右上角的“充值”按钮可以为您的帐号充值
2.可选择不同档位的充值金额,充值后按篇按本计费
3.充值成功后即可购买网站上的任意文章或杂志的电子版
4.购买后文章、杂志可在个人中心的订阅/零买找到
5.登陆后可阅读免费专区的精彩内容
打开文本图片集
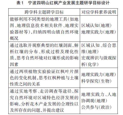
摘 要:以兼具自然和社会学科属性的地理学科为纽带,整合运用其他学科相关知识与方法开展研学旅行活动,与义务教育新课程标准提出的跨学科主题学习具有高度的适配性,亦为新课标的实施提供了一条有效途径。以四明山地理研学为例,围绕“四明山红枫产业发展”研学主题,置身真实情境,探索地理与政治、化学及生物学科跨学科融合研学实践路径,助推学生核心素养培养的落实。(剩余5855字)
登录龙源期刊网
购买文章
中学地理跨学科主题研学活动设计
文章价格:5.00元
当前余额:100.00
阅读
您目前是文章会员,阅读数共:0篇
剩余阅读数:0篇
阅读有效期:0001/1/1 0:00:00