初中地理教材编写融入跨学科主题学习的探索
——以“黄土高原”为例

打开文本图片集
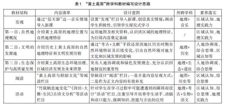
摘 要:《义务教育地理课程标准(2022年版)》增设了跨学科主题学习的课程内容,是义务教育地理课程改革的标志和重要成果,同时也提出了新的挑战。跨学科主题学习是提升学生核心素养的一种有效手段,如何在教材编写过程中融入跨学科主题学习,目前仍在探索和思考。本文以“黄土高原”为例,按照初中地理新课标的要求,通过地理与音乐、历史、语文、生物、道德与法治等学科的相互联系,提出以地理为主干的跨学科主题学习的教材编写建议,以促进学生地理核心素养的培养。(剩余4884字)