注册帐号丨忘记密码?
1.点击网站首页右上角的“充值”按钮可以为您的帐号充值
2.可选择不同档位的充值金额,充值后按篇按本计费
3.充值成功后即可购买网站上的任意文章或杂志的电子版
4.购买后文章、杂志可在个人中心的订阅/零买找到
5.登陆后可阅读免费专区的精彩内容
打开文本图片集
基金项目 江西省重点研发计划项目,编号:20203BBGL73152
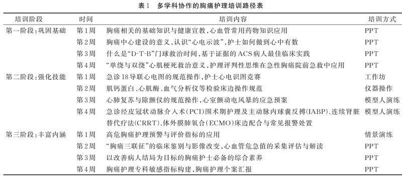
摘要 目的:探讨基于多学科协作的胸痛预警护理培训模式在临床带教中的应用效果。方法:选取2021年6月—2022年5月我院急诊科、心内科、心外科、胸外科、呼吸科、老年科的265名低年资护士(工作时间≤5年)作为研究对象,其中2021年6月—2021年12月132人为对照组,2022年1月—2022年5月133人为观察组。(剩余5736字)
登录龙源期刊网
购买文章
基于多学科协作的胸痛预警护理培训模式在临床带教中的应用
文章价格:4.00元
当前余额:100.00
阅读
您目前是文章会员,阅读数共:0篇
剩余阅读数:0篇
阅读有效期:0001/1/1 0:00:00