注册帐号丨忘记密码?
1.点击网站首页右上角的“充值”按钮可以为您的帐号充值
2.可选择不同档位的充值金额,充值后按篇按本计费
3.充值成功后即可购买网站上的任意文章或杂志的电子版
4.购买后文章、杂志可在个人中心的订阅/零买找到
5.登陆后可阅读免费专区的精彩内容
打开文本图片集
基金项目 重庆医科大学附属第二医院护理骨干科研资助计划项目,编号:202008
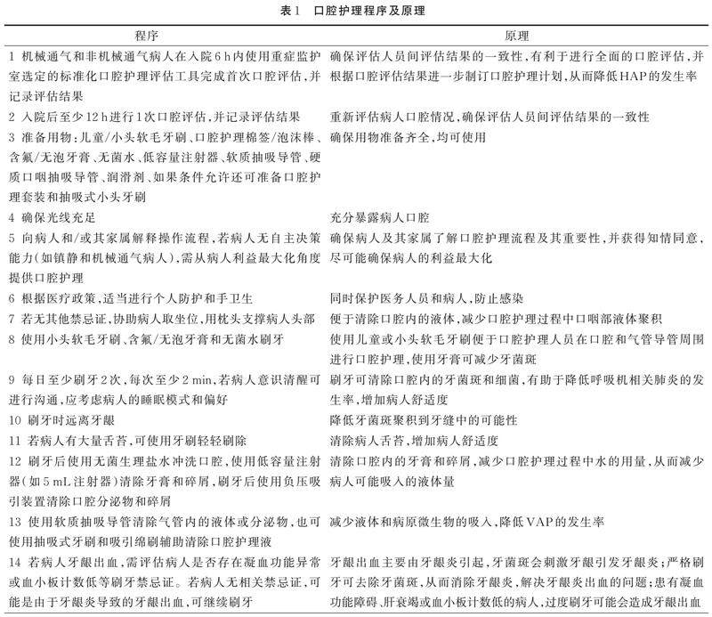
摘要 对英国危重病学护士协会发布的《成人重症监护病房口腔护理专家共识》进行详细解读,以期为我国危重病人的口腔护理临床实践提供参考,提高重症监护病房的口腔护理质量,降低危重病人医院获得性肺炎和呼吸机相关性肺炎的发生率。(剩余5990字)
登录龙源期刊网
购买文章
《成人重症监护病房口腔护理专家共识》解读
文章价格:5.00元
当前余额:100.00
阅读
您目前是文章会员,阅读数共:0篇
剩余阅读数:0篇
阅读有效期:0001/1/1 0:00:00