注册帐号丨忘记密码?
1.点击网站首页右上角的“充值”按钮可以为您的帐号充值
2.可选择不同档位的充值金额,充值后按篇按本计费
3.充值成功后即可购买网站上的任意文章或杂志的电子版
4.购买后文章、杂志可在个人中心的订阅/零买找到
5.登陆后可阅读免费专区的精彩内容
打开文本图片集
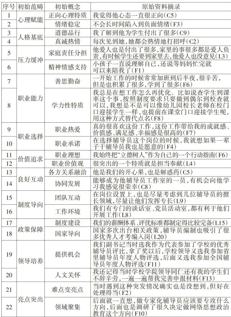
【关键词】优秀辅导员;成长要素;扎根理论;作用机理【中图分类号】G641 【文章编号】 1003—8418(2025)12—0097—08【文献标识码】 A 【DOI】 10.13236/j.cnki.jshe.2025.12.013【作者简介】(1975—),男,江苏如皋人,党委副书记、纪委书记、副研究员;(1993—),女,黑龙江大庆人,辅导员、助理研究员。(剩余13616字)
登录龙源期刊网
购买文章
扎根理论视域下高校优秀辅导员成长要素与作用机理研究
文章价格:6.00元
当前余额:100.00
阅读
您目前是文章会员,阅读数共:0篇
剩余阅读数:0篇
阅读有效期:0001/1/1 0:00:00