东方收藏

东方收藏

2025年11期
  • 收藏
收藏成功
微博 空间 微信
《东方收藏》创刊于2009年,是由福建日报报业集团主管、《东方收藏》杂志编辑部出版的收藏文化类刊。该刊经国家新闻出版总署...     展开

类型

月刊

类别

艺术收藏
定价
促销信息
全年订阅更优惠!
¥20.00 ¥12.00
目录

东方焦点

17世纪青花瓷装饰艺术研究
摘要:17世纪是中国青花瓷发展史上最为复杂多变的时期,其在延续嘉靖、万历传统风格的基础上不断创新。文章依托河北博物院馆藏17世纪青花瓷,并参考国内外相关资料,通过对绘画技法和纹饰题材的排比分析,尝试在大风格下厘清小风格,对17世纪青花瓷装饰...
礼乐制度下的乐器嬗变
摘要:作为礼乐实践的重要载体,乐器的形态、组合、使用及其象征意义并非一成不变,而是经历了一个动态演变的过程。《诗经》作为中国最早的诗歌总集,保存了关于早期乐器种类、功能定位、仪式运用组合及其地域特征的珍贵文字记录。同时,曲阜鲁国故城的考古发...

杂项珍玩

鉴映万象
摘要:金代是女真人建立的王朝,其积极学习中原的文化和技术,并在铜镜铸造方面独具特色,是中国铜镜铸造史上的一个辉煌时期。黑龙江省博物馆位于“金源故地”,收藏大量金代文物,其中样式精美、纹饰繁杂、寓意深远的铜镜具有一定的代表性。金代铜镜作为皇室...

学术研究

甲骨文在殷商文化传承中的作用分析
摘要:广泛使用于商代后期的甲骨文,一经发现就受到世人的瞩目。甲骨文中记录着商王朝的政治统治和商代先民的日常生活,它是殷商文化的重要载体。文章从不同侧面讨论和分析甲骨文在殷商文化传承中的作用,揭示其所展现的特质在中华文明形成发展过程中的重要贡...
甘肃马家塬战国墓地出土饰物中的羊图像研究
摘要:马家塬墓地位于甘肃省天水市张家川回族自治县,其中出土数件包含羊造型的器物。羊纹早在石器时代就出现在岩画中,到战国时期已从岩画符号发展出独立造型的器物。马家塬出土的羊纹饰物是研究战国时期文化观念的重要实物,蕴含着古人对于生存和地位的祈愿...
文学中的楚服
摘要:作为中国古代服饰文化中独具特色的一种服饰,楚服不仅对后世服饰风格的发展具有重要意义,还因其鲜明的特征和极高的辨识度,以及它的种种特质经由文学作品的升华、发酵,逐渐成为一种文学符号,频频出现在后世不同类型的文学作品中,承载着多种文化意象...
探究宋元绘画的娱乐功能
摘要:山水画作为表现中国人思想观念的画种,其中以宋元时期的文人画甚为突出。这一时期的文人士大夫以水墨为主,风格较为出世,多借山水画抒发个人情感,在“娱人”与“自娱”中怡情悦性。因此,山水画是士大夫辞翰之余的消遣或自我表现,通过笔墨心系天地间...
河南北宋壁画墓“仙人接引”图研究
摘要:河南北宋壁画墓中独具特色的“仙人接引”图,生动描绘了墓主夫妇在仙者引导下前往彼岸世界的场景,画面融合拱桥、天宫楼阁、佛道人物及孝行故事等元素,为我们理解宋代信仰体系、新兴富民阶层的丧葬文化心理以及汉宋之间升仙模式的传承脉络提供了重要的...
有法必有化:“清代四僧”的艺术探索与实践
摘要:石涛是中国画坛上的一位奇才,也是明清时期最具创造性的画家之一,与同时期的朱耷、弘仁、髡残并称“清代四僧”。石涛所著的《苦瓜和尚画语录》,以“一画”论作为全书的总纲领。其中,在《变化章第三》中提出的“有法必有化”,讲明了绘画的法则与变化...
无锡中西合璧建筑的历史演进、形态特征与保护活化研究
摘要:无锡是吴文化重要发祥地、近代民族工商业摇篮,其近代建筑具有鲜明的中西合璧特征。文章以1912—1936年无锡近代建筑的集中发展期为研究对象,结合惠山古镇等历史街区的实物遗存,采用文献考证法和实地调研法,梳理其历史背景及演化,剖析风格、...

博物之窗

考古主题展览社会教育活动的开发与实践
摘要:近年来,我国考古事业蓬勃发展,考古研究成果持续转化,众多考古主题展览相继开放,展览的延伸触角——社会教育主题活动也百花齐放。西安博物院原创考古主题展览“探长安——西安市文物保护考古研究院30年考古成果展”在展览解读、活动设计方面运用多...
多媒体交互技术在博物馆文物展示中的集成与优化研究
摘要:随着博物馆数字化的逐渐深入,传统的静态展陈正被多媒体交互技术逐步替代。作为文物展示和知识传播的关键支撑手段,对比单向的信息传输模式,沉浸式和参与式交互系统可充分激发观众的感知兴趣与探索动机,重构展览的叙事结构与观看的逻辑脉络。文章基于...
基于核心素养培养的博物馆青少年教育路径探索
摘要:在多元文化融合与跨学科素养逐渐成为教育关键词的当下,博物馆以其独特的实物性与情境性,正在成为青少年综合能力发展的重要场域。相较于课堂教学的封闭结构,博物馆构建面向真实问题、开放表达与自主探究的空间机制,为核心素养的外延拓展提供可能。文...

文物保护

县域摩崖造像的日常保护与管理工作研究
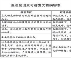
摘要:摩崖造像作为承载宗教信仰、艺术创作与地域文化交融记忆的珍贵遗产,因露天赋存,易受温湿度波动、雨水侵蚀、生物活动及人为干扰,劣化复杂且不可逆。县域单位受专业力量匮乏、经费有限的现实制约,保护管理须从“事后补救”转向“事前预防”。文章立足...
汉画像石数字化保护研究
摘要:汉画像石是汉代雕刻于墓室、祠堂等建筑之上的石构装饰,本质上属于祭祀性丧葬艺术,内容涵盖神话传说、典章制度及现实生活场景。随着历史的发展,其流传至今,已经成为汉代物质文化与精神文化的重要载体。数字化保护技术在汉画像石领域的应用,有助于进...
高精度数字修复的艺术性体现
摘要:文章通过对数字壁画修复技术的研究与实践,从“克孜尔石窟壁画智慧修复技术研究与应用”项目的阶段性目标和修复技术的创新点出发,展示研究成果。高精度数字修复在壁画修复与保护中具有重要意义,如何在保证技术精度的前提下融合艺术性体现是探讨的关键...
河南新郑郭庄元代砖雕壁画墓的抢救性保护与修复
摘要:2018年,郑州市文物考古研究院在河南省新郑市郭庄北、中华路西的项目用地范围内发现一座元代砖雕壁画墓。经调查与评估壁画保存现状,研究壁画制作材料与工艺,分析壁画病害原因,依据壁画地仗层与支撑材料的黏接状况及操作环境等因素,结合墓葬的结...
南海Ⅰ号博物馆文物预防性保护的实践与思考
摘要:南海Ⅰ号博物馆地处海陵岛,拥有距海百余米的馆舍和距今840多年的海洋出水木质沉船。近海高温高湿环境下的脆弱饱水船木以及竹木漆器、腐蚀金属器、高含盐量瓷器文物,使预防性保护工作显得尤为重要。文章分析南海Ⅰ号博物馆文物类型和病害、保存环境...
无锡地区古桥现状调查及保护研究
摘要:无锡地区拥有丰富的古桥资源,因此,做好古桥的调查和保护,对于研究古代无锡的地域文化和审美观念都有重要意义。文章依托第四次全国文物普查的阶段数据,结合实地走访调查,梳理无锡地区古桥信息及保存状况,并介绍部分古桥的结构和艺术特色,对照近十...
天水胡氏古民居建筑虫害状况及防治对策
摘要:天水胡氏古民居是明代中宪大夫、山西按察司副使胡来缙父子的私宅,该建筑以木构架作为房屋的主要结构形式。有机质的木材以及院内栽植的各类树木花卉,为虫害提供生存基础。目前发现危害胡氏古民居木结构的害虫,有木蜂、粉蠹和天牛三类。近年来,我们在...
文物建筑保护与利用研究
摘要:文物建筑是一座城市宝贵的历史文化遗产,有着不可替代的历史价值和文化价值。文章立足于济南老商埠文物建筑的保护与利用现状,针对存在的问题,从产业融合发展的角度,为文物建筑的可持续发展提供建议,旨在实现文物建筑与现代城市经济、社会的融合发展...
文物数字化保护技术体系构建研究
摘要:戴村坝博物馆作为专题性水利博物馆,藏有大量珍贵的水工文物。这些文物在材质构成、保存状态、展示需求等方面都具有独特性,因此对数字化保护技术提出特殊要求。基于此,文章分析戴村坝博物馆在文物数字化保护工作中面临的技术难题,提出构建分类型三维...
增城区博物馆馆藏文物预防性保护方法研究与应用
摘要:预防性保护是在文物尚未发生明显损害或劣化之前采取科学管理和技术手段等综合措施,以延缓文物老化、减少损害风险、延长保存寿命的方法,其应用范围广泛,是现代文物保护中最为重要和有效的策略之一。预防性保护方法的有效性依赖于科学规划、持续投入、...

品书读画

唐寅与《落霞孤鹜图》
摘要:明代社会的演变和发展对中国绘画史产生深远影响,致使这一时期画派繁复多样、画风迭变。在流派方面,涌现诸多风格有别、以地区为中心的绘画派系。此时出现具有文人画风格的吴门画派,其中“吴门四家”之一的唐寅便是《落霞孤鹜图》的创作者,此图充分展...
徐有贞行草书研究
摘要:徐有贞是明中期书法史上的关键人物,其书法艺术既承袭晋唐时期的精髓,又在此基础上彰显鲜明的个性特色与时代印记。文章结合明代书法产生的历史大背景,在对徐有贞行草书艺术特征、师承关系和理论主张进行分析的基础上,论述他在书法实践上的创新与局限...
新时代民族题材绘画的艺术探析
摘要:民族题材绘画作为中国美术体系中极具文化辨识度与精神凝聚力的重要分支,始终与民族历史演进、社会变革及文化思潮紧密相连。民族题材美术作品在不同的历史时期,都在反映着它们的社会与文化。随着时代的发展,民族题材绘画突破传统创作范式,呈现题材内...
中国油画中的传统文化特征构建
摘要:文章探讨中国油画中的传统文化特征及其构建,选取相关代表作品,解读其发展演变的历史过程,探寻在油画中应以何种形象来呈现传统文化的主题,探析如何坚守并开拓传统文化的主体性。研究结果表明,当代油画创作在吸收传统文化内涵的同时发展技法,并植入...
《淮南子》美学视角下的李传真工笔人物形象分析
摘要:《淮南子》作为西汉时期的哲学著作,其中有诸多对于美与美感的论述。时至今日,其思想在当代艺术创作中也是极具指导性与创造性的。因此,文章以《淮南子》中的美学思想作为观察视角,解读和分析当代工笔画家李传真的工笔人物画创作,并着重以作品《暖》...

艺术品鉴

守正融新 笔蕴秦风
在欣赏董念学的书法作品时,我仿佛感受到一种跨越历史的艺术共鸣。作为一位扎根西北的书法爱好者,他的书法作品既具有深厚的传统书法功底,又蕴含陕西深厚的文化底蕴及个人独特的艺术语言。 董念学的书法作品呈现明显的多元融合特点。他在篆书方面的造诣颇深...
滟滟随花舞 灼灼几芳华
马超简介 马超,自号雪庐,1960年出生于四川成都。现为四川省美术家协会会员、四川省书法家协会会员。结业于中国美术家协会培训中心首届花鸟画高研班,受业于张立辰、霍春阳、郭石夫、孙克、郭怡琮、韩文来、贾广健等先生。 作品曾获第二届“书圣杯”全...
笔墨融情 雅韵天成
萧和泉简介 萧和泉,1944年出生。毕业于浙江美术学院(现中国美术学院),师从中国美术学院国画系教授周昌米,并得国画大师叶浅予和王伯敏亲授。国画山水、花鸟、人物皆通,尤擅花鸟画。 曾受邀参加中国国际教育电视台春晚及两次文艺访谈,作品在我国多...
墨韵铁骨见精神
艺术评论,当如品茗,须静心观照,直抵本真。面对徐世鸣笔下那一纸纵横的梅花,我看到的并非仅仅是疏影横斜的婉约之姿,更是升腾于尺素之间、激荡于胸臆之内的一股浩然民族魂。作为齐白石第二代弟子,先生潜心中国画创作50余载,尤以画梅见长。徐世鸣的梅花...
花城故事
冯阳简介 冯阳,辽宁锦州人。鲁迅美术学院国画系毕业,现为攀枝花市书画院美术师。国画《秋山红寺》入选攀枝花市博物馆举办的“百炼成钢”攀枝花工业题材美术作品展,国画《美丽家乡——箐河》《层林尽染》入选省、市美术展览。...
笔墨凝彝风 空灵见真淳
罗康祥简介 罗康祥,1946年生于四川省西昌市。1979年毕业于四川美术学院,曾任四川省美术家协会理事、凉山州文学艺术界联合会副主席、凉山州美术家协会主席。现为中国美术家协会会员、凉山州美术家协会名誉主席、西昌市政协书画院名誉主席。...
挥毫见法度 墨染蕴文韵
王家骥,1974年5月出生于河北阜城。供职于衡水职业技术学院,任书法专业副教授。 现为中国书法家协会会员,中国硬笔书法协会教育委员会委员,中国楹联学会会员,河北省书法家协会学术、教育委员会委员,河北省硬笔书法协会主席团委员、教育考级委员会副...
墨痕留韵 风骨天成
肖仁义,1941年出生,四川达县人。书法家,诗人,作家。20世纪80年代毕业于无锡书法艺专首届研究班、河南书法函授院研修班,历经系统的书法创作、书法理论、书法史的研习。早年学书宗法“二王”,后广临碑帖、转益多师,浸淫古今名迹,深入研究传统文...
吴山明简介
吴山明(1940—2021),浙江省浦江县前吴村人。画家,美术教育家,当代中国画坛领军人物,浙派人物画杰出代表,中国美术学院教授,享受国务院政府特殊津贴,荣获第二届中国美术学院“哲匠奖”金奖。 曾任中国美术学院学术委员会委员、教学督导、中国...
高晔简介
高晔,本名高晔芸,1947年生,浙江青田人。画家、作曲家。现为中国音乐家协会会员、浙江省女花鸟画家协会副主席、浙江省慈善联合总会理事、吴山明美术馆名誉馆长、浙江省国际美术交流协会顾问。曾任浙江省国画家协会常务理事、浙江省国际美术交流协会副主...

考古发现

双轨传承:古墓葬的“有意识”传承与“无意识”封存
摘要:古墓葬是复原古代社会文化谱系的关键遗存,其文化传承机制表现为“有意识”与“无意识”并行的双重路径。古人通过封土、碑刻、祠庙等地面标识与礼仪实践,主动传递等级秩序和历史记忆,构成“有意识”传承。同时,墓葬作为封闭的“时间胶囊”,亦无意图...
试述成都市温江区宝墩文化聚落遗存
摘要:20世纪60年代以来,成都平原地区的史前考古工作取得重要进展,在挖掘整理数量较多且叠压关系较为清晰的遗址后,解决了部分关于宝墩文化、三星堆文化、十二桥文化之间的变迁和联系问题,同时也有越来越多的学者关注到成都平原地区史前文化与中原地区...
猫儿岭出土玉器的功能分类与礼仪内涵
摘要:文章聚焦猫儿岭墓群出土玉器,系统分析它们的功能分类与礼仪内涵。通过揭示簪钗类头饰的实用装饰双重特性,阐释玉璧在祭祀与权力象征中的核心作用,明确玛瑙环、水晶环的佩饰功能,剖析玉器的礼仪内涵,提出深化采集研究还原历史原境、优化保存技术确保...
曲阜地区唐宋瓷窑的调查与初步研究
摘要:北朝晚期,曲阜地区开始出现制瓷业,至唐宋时期,当地的制瓷业已非常成熟。唐代以青瓷为主,兼有少量白瓷。进入宋代后,除青瓷、白瓷外,又出现黑釉、酱釉等釉色,瓷器的颜色与种类进一步丰富。2017年,在息陬窑址的南面,配合工程建设发掘了两座宋...
聊城市东昌府区范恭屯墓地考古发掘简报
摘要:2024年12月,为配合山东省聊城市东昌府区范恭屯片区棚户改造项目文物保护工作,山东省文物考古研究院联合聊城市文物事业服务中心对东昌府区范恭屯墓地进行考古发掘,发掘唐代墓葬3座,出土随葬品有陶器、瓷器、铜器和漆器。范恭屯墓地墓葬形制单...
陇东石窟罗汉造像调查与研究
摘要:据调查,陇东石窟的罗汉造像共有9处,从内容上可分为十六罗汉、五百罗汉和单体罗汉造像,开凿年代为宋金和明代。宋金时期的罗汉造像集中于子午岭地区的合水县,明代的罗汉造像主要分布在陇山地区的庄浪县,罗汉造像的时代分布反映了陇东石窟开凿的兴衰...
重庆潼南花生基坡陈氏墓墓坊初探
摘要:2025年,重庆市潼南区文物保护管理所对潼南区花岩镇花生基坡陈氏墓开展第四次全国文物普查,利用现场勘察、拓片等方式对墓坊进行详细的调查和记录。通过对该墓坊上的雕刻和文字等进行简要梳理与分析,研究潼南地区的丧葬文化。 关键词:墓坊结构;...

说陶论瓷

德化青花瓷底款中的字体演变与时代审美变迁
摘要:德化青花瓷底款作为民窑生产体系重要的承载物,其字体演变深刻反映明清到民国时期审美观念和社会经济的变化。文章借助类型学方法,系统梳理德化青花瓷底款字体的四个发展阶段——明末清初的质朴率真、清中期的整齐秀美、清晚期的程式简略及民国时期的潦...

非遗传承

文化生态链视角下甘肃非遗工艺数字活化模式研究
摘要:在国家文化数字化战略深入推进的背景下,甘肃非遗工艺在活化与传播过程中面临多重挑战。文章引入“文化生态链”理论视角,系统分析甘肃非遗工艺在数字化进程中所遭遇的生态失衡、真实性困境、协作机制断裂与确权难题,进而提出构建区域协同平台、完善数...
杭州湍口烫画数字化传承与创新发展路径研究
摘要:杭州湍口烫画是具有独特艺术内涵与绘画技法的非遗技艺,文章运用文献研究法与实地调查法,剖析其艺术特色与文化内涵。研究发现,杭州湍口烫画在题材风格上丰富多样、技法上独具特色,但当前面临传承人才断层、市场低迷等困境。为此,提出借助AI、3D...
活态传承之路
摘要:在非遗传承面临时代挑战的当下,中职美术教育成为文化传承的重要阵地。文章通过探讨课程框架调整、教育理念融合、教学模式多元、传承机制融合、资源共建共享、评价体系优化“六位一体”的路径方式,深层探究非遗染色剪纸融入中职美术课程的教育方式与实...

文物活化

文物活化视域下天水市博物馆馆藏坐佛石造像价值阐释与叙事体系构建
摘要:新时代博物馆提高馆藏文物的利用水平,对于传承和弘扬中华优秀传统文化,铸牢中华民族共同体意识具有重要意义。充分挖掘文物价值是让文物“活”起来的前提,文章以天水市博物馆馆藏宋代坐佛石造像为例,通过分析其艺术风格、工艺技法等,深入挖掘文物背...
新时代文物活化传承创新路径探究
摘要:在新时代文化遗产保护与传承工作中,文物活化利用已成为实现创造性转化与创新性发展的重要课题,它是一个将静态文物通过多种方式赋予其新的生命力和文化意义的过程。文章以全国重点文物保护单位李渡烧酒作坊遗址为研究对象,通过文献研究、实地考察和案...

文创天地

兰州彩陶符号诗意转译与博物馆文创功能延伸
摘要:兰州地区发掘的彩陶,凭借其独具一格的纹饰系统与审美意涵,构筑起黄河上游史前文明的关键符号脉络。作为甘肃彩陶文化的核心范例,兰州彩陶在器型、符号及内涵层面充分彰显对自然的崇敬以及对生命循环的哲思内涵。当下博物馆文创已逐步成为文化传播和公...
基于文化传承的文创产品创新设计
摘要:文章以非遗汪满田鱼灯为研究对象,重点剖析它的艺术特色,客观分析其传承现状,旨在探索其文化价值在当代的创新传播路径。文章论证开展创新性文创设计对于缓解当前文创产品缺失困境、深度传播鱼灯文化内核的重要意义,并最终通过具体的设计实践予以验证...

市场观察

工艺美术产业转型升级的三大核心路径
摘要:当下,文化自信与消费升级的双重浪潮,正推动工艺美术产业实现从价值重塑到产业升级的深刻变革,其市场规模已突破万亿元大关。而仙游县工艺美术产业2024年实现产值730亿元,新中式家居风格兴起,兼具实用价值与文化内涵的红木家具、木质工艺品、...

工艺美术

论薄意创作中巧色的化瑕为美与意境营造
摘要:薄意艺术是融合国画意趣与石材雕刻的艺术门类,巧色则是连接技法与意境的核心纽带。文章立足于薄意“刻层薄、富画理”的特质,以巧色为研究主线,系统探讨巧色利用与意境营造的关系,并结合作品实证,凸显巧色对于薄意艺术的关键价值,为当代薄意创作中...
非遗技艺的升维之路
摘要:文章以福建省永泰县山葡萄藤编织制作技艺的当代实践为研究对象,立足于一线实践者的独特视角,系统性阐述与剖析如何通过“技艺革新”“设计转化”与“叙事重构”三位一体的策略,成功地将一项源于山野的本土技艺产品打造成受国际市场青睐的小众奢侈品,...
浅谈寿山石雕的美育功能与大众生活格调提升
摘要:寿山石雕以“温、润、细、结、凝、腻”的材质特性,暗合东方“谦和、内敛、中庸”的哲学审美,成为独特的美育载体,其美育功能通过文化浸润、艺术启蒙与情感共鸣等路径实现。寿山石雕还深度雅化生活空间,在文房、茶室、案头等空间中,从实用器物升华为...
器以载道:当代陶瓷艺术的个性化表达
摘要:文章内容围绕当代陶瓷艺术的个性化表达展开,针对市场同质化产品与大众差异化需求的矛盾,探讨陶瓷创作中实现个性化表达的路径。个性化表达是艺术家依托自身经历和审美,以独特的方式外化情感和观念的创作行为,区别于模仿与模板化生产。研究从两大维度...
刺绣中蝴蝶元素的应用及其艺术之美
摘要:刺绣中蝴蝶元素的应用历史源远流长,其既是我国刺绣创作的一道亮丽风景线,也是体现自由自在飞翔之美的一种意象化表现手法。作为一种古老的手工技艺,刺绣至今依然散发着光芒。文章分析蝴蝶元素在刺绣中的象征意义,探究其运用方式,进而分析它在刺绣创...
浅谈藤铁技艺的传承发展与创新趋势
摘要:藤铁技艺传承发展至今,既离不开匠人对技艺的不断创新,也离不开科学技术的支撑。文章首先阐述藤铁技艺的传承发展历程,从传统工艺传承、工艺改良与创新、现代设计融合、注重品牌化四个方面,厘清传统技艺的发展脉络和市场运营方向。同时,从多维度分析...
浅谈装饰画的文创化转型
摘要:文章聚焦装饰画的文创化转型,围绕非遗元素应用、数字化技术赋能、博物馆IP衍生设计三个方面展开研究。通过查阅文献与市场调研,结合设计实践,探索传统与现代融合的可行路径:非遗元素经视觉提取、工艺转译与情感结合实现创新转化;数字化技术从元素...
探析藤铁工艺品的特征及市场化发展道路
摘要:作为福建安溪仅次于茶产业的第二大标志性支柱产业,安溪藤铁产业近年来发展迅猛。文章通过探析藤铁工艺品的特征,揭示藤铁产业的发展现状,并探寻藤铁工艺品的市场化、产业化发展道路,期望为相关研究提供参考。 关键词:藤铁工艺品;家居摆件;市场化...

艺人心语

莆田木雕的空间造型与文化意蕴研究
莆田木雕作为国家级非遗,以其多层次空间叙事与深邃文化意蕴成为东方美学的物质载体。本文以笔者设计创作的作品《鳌鱼观音》与《松山雅集》为例,以跨学科视角解析其空间造型语言与文化象征体系。通过工艺解析、空间解构与符号学阐释,揭示莆田木雕宗教造像与...
传统掐丝工艺与现代爱情符号的融合
传统掐丝工艺作为非遗,近年来却面临各种挑战,亟须与当代情感文化进行融合创新。笔者设计制作的金属玫瑰首饰系列成为典型载体,其通过“一拉一掐、一织一攒”的精细操作,将东方玫瑰文化转化为永恒爱情的象征。然而,当前的研究多侧重工艺技术本身,较少探讨...
敦煌题材在莆田木雕技艺中的创新表达与艺术感染力研究
本文以笔者设计创作的《反弹琵琶伎乐天》(见图)为例,通过多维度解析其立体圆雕、精微透雕与浮雕技法的综合运用,探究莆田木雕对敦煌伎乐天形象的塑造逻辑与艺术转译策略。重点论述材质特性(老山檀香木)与佛教美学的契合性、动态凝固的技艺难点和文化象征...
多人物群雕视角下《龙女献珠》的艺术叙事与宗教象征
本文以笔者设计创作的普陀山龙女楼大型群雕《龙女献珠》(长5.6、宽2.8、高2.6米)为研究对象,通过多学科交叉视角,系统分析其“泥塑塑形→生漆脱胎→彩绘贴金”的复合工艺体系,解构佛教经典中“龙女即身成佛”叙事的多人物群雕空间表达,并阐释传...
紫砂斗笠杯里的两岸文脉
当原矿紫砂的温润肌理碰上秦汉瓦当的古雅篆文,形制简约的斗笠杯便成为承载海峡两岸文化同源、情感共振的载体。这组以“两岸春晖”“福台同源”等为内容的刻字紫砂斗笠杯(见图),既延续传统工艺的匠心,更以古文字为纽带,编织出闽台地缘相亲、文脉相承的鲜...
教育视角下《黎雄才山水画谱》笔墨技法研究
摘要:文章以《黎雄才山水画谱》为研究对象,考辨其作品类型、作品年限及版本差异,并通过画谱中涉及的笔墨技法,结合题跋文本进行分析,诠释“融汇古今”的革新精神与“从对象出发”的写生观,探究该画谱在山水画教学中的应用价值。 关键词:《黎雄才山水画...

域外传真

探究透纳绘画中光与色的表现力
摘要:威廉·透纳是英国风景画领域的代表人物,享有卓著声誉。其在艺术表现上的突出成就,集中体现在对自然光线、大气氛围及水汽弥漫效果的精妙捕捉与呈现。他的作品题材主要是海浪,多采用中心式构图,且主题明确。画面云雾缭绕、光感强烈,达到光...
相关杂志
  • 美术界

    美术界

    2026年01期
    ¥12.00
  • 艺术品鉴

    艺术品鉴

    2026年01期
    ¥9.90
  • 中国收藏

    中国收藏

    2026年02期
    ¥18.00
  • 人民音乐

    人民音乐

    2026年01期
    ¥14.49
  • 文物鉴定与鉴赏

    文物鉴定与鉴赏

    2026年01期
    ¥18.00
  • 上海戏剧

    上海戏剧

    2026年01期
    ¥6.00
  • 景德镇陶瓷

    景德镇陶瓷

    2025年06期
    ¥12.00
  • 上海工艺美术

    上海工艺美术

    2025年04期
    ¥12.00
  • 上海艺术评论

    上海艺术评论

    2026年01期
    ¥22.89
  • 艺术大观

    艺术大观

    2026年03期
    ¥12.00
  • 文化产业

    文化产业

    2026年06期
    ¥9.90
  • 公关世界

    公关世界

    2026年02期
    ¥12.00
订阅全年后,您可享受以下权益
①该本杂志即日起至未来1年内所有更新电子版杂志的使用权限;
②赠送该杂志的部分往期的杂志的使用权限,有效期1年。

全年订购价格: ¥144.00

订阅全年
--%>

登录龙源期刊网

温馨提示:

1.点击网站右上角的“充值”按钮可以为您的账号充值

2.充值金额可以选择30,50,100或500元

3.充值成功后即可购买网站上的任意杂志或文章

还没有龙源账户? 立即注册

购买杂志

东方收藏

杂志价格:¥12.00元

  • 微信扫码支付
  • 当前余额:100.00

购买杂志

东方收藏

杂志价格:¥12.00元

  • 微信扫码支付
  • 当前余额:¥100.00

    去充值
monitor
客服机器人