注册帐号丨忘记密码?
1.点击网站首页右上角的“充值”按钮可以为您的帐号充值
2.可选择不同档位的充值金额,充值后按篇按本计费
3.充值成功后即可购买网站上的任意文章或杂志的电子版
4.购买后文章、杂志可在个人中心的订阅/零买找到
5.登陆后可阅读免费专区的精彩内容
打开文本图片集
[摘 要]“多选题”是近几年出现的新题型,此类题型难度大、综合性强,具有一定的区分度。针对导数部分的“多选题”进行归类解析,有利于学生巩固知识、掌握方法,有利于学生熟悉新题型,增强解题体验,不断积累解题经验。
[关键词]高考;多选题;导数
[中图分类号] G633.6 &n(剩余316字)
登录龙源期刊网
购买文章
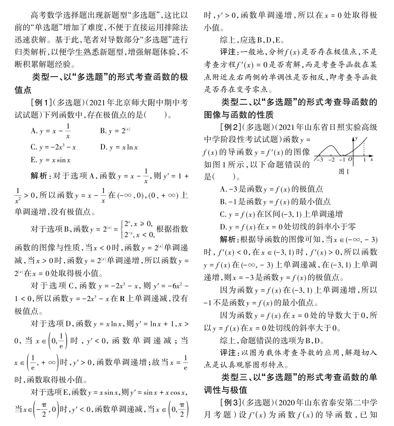
关注高考数学新题型“多选题”之导数部分
文章价格:3.00元
当前余额:100.00
阅读
您目前是文章会员,阅读数共:0篇
剩余阅读数:0篇
阅读有效期:0001-1-1 0:00:00