注册帐号丨忘记密码?
1.点击网站首页右上角的“充值”按钮可以为您的帐号充值
2.可选择不同档位的充值金额,充值后按篇按本计费
3.充值成功后即可购买网站上的任意文章或杂志的电子版
4.购买后文章、杂志可在个人中心的订阅/零买找到
5.登陆后可阅读免费专区的精彩内容
打开文本图片集
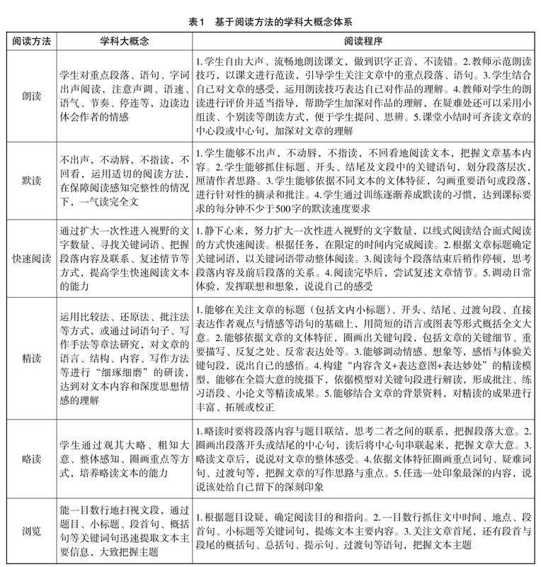
【摘 要】“知识”是包含静态信息和动态技能、价值观、态度的综合元素。梳理知识分类理论有助于辨析策略性知识和过程性知识的内涵及差异,便于教师精准把握语文学科大概念的构建方向。在阅读教学范围内,学科大概念不仅包括各种阅读方法和策略,还包括过程性知识。强调过程性知识有助于教师找到语文阅读教学的重心,纠偏语文课堂中的“伪过程性知识”教学。(剩余5782字)
登录龙源期刊网
购买文章
基于语文学科大概念区分策略性知识和过程性知识
文章价格:4.00元
当前余额:100.00
阅读
您目前是文章会员,阅读数共:0篇
剩余阅读数:0篇
阅读有效期:0001-1-1 0:00:00