公立医院项目申报专项债券的要点及建议
——以华南某区级医院项目为例

打开文本图片集
[摘 要]文章简要梳理地方政府专项债券(以下简称“专项债券”)的发展历程,论述公立医院项目申报专项债券的必要性及可行性,并以华南某区级医院项目为例,重点分析公立医院项目申报专项债券的要点,最后提出切实可行的申报建议。
[关键词]专项债券;公立医院;申报要点;申报建议
doi:10.3969/j.issn.1673 - 0194.2023.16.054
[中图分类号]F812.5;R197.32 [文献标识码]A [文章编号]1673-0194(2023)16-0171-03
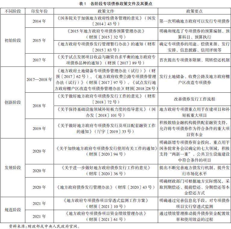
1 专项债券的发展历程
专项债券指省、自治区、直辖市政府(含经省级政府批准自办债券发行的计划单列市政府)为有一定收益的公益性项目发行的、约定一定期限内以公益性项目对应的政府性基金或专项收入还本付息的政府债券[1]。(剩余3578字)