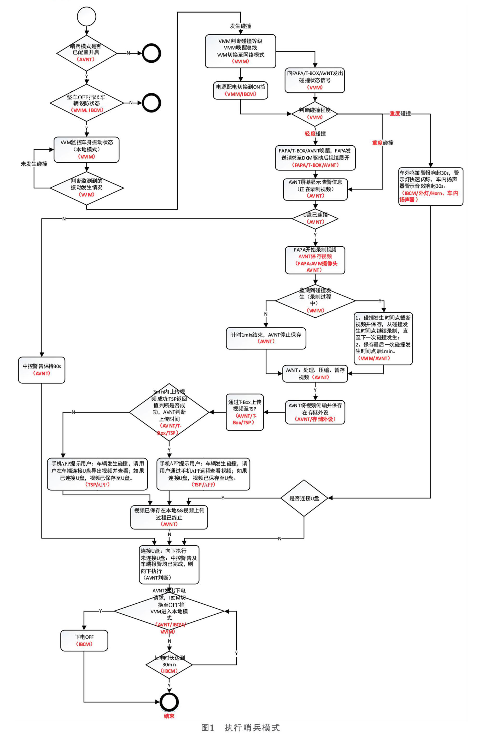
一种基于振动传感器开发的哨兵模式

打开文本图片集
【摘 要】主要介绍哨兵模式功能的基本要求,着重描述整车功能、功能配置、功能架构等。
【关键词】监控;防盗;哨兵模式
中图分类号:U463.6 文献标志码:A 文章编号:1003-8639( 2022 )12-0043-04
A Sentry Mode Based on Body Vibration Sensor
YANG Tu-chao,ZHANG Chao,LAI Rui-fu,CHEN Wen-qin,REN Qiang
(Automotive Engineering Research Institute of Guangzhou Automobile Group Co.,Ltd.,Guangzhou 511434,China)
【Abstract】This paper introduce the basic requirements of sentry mode,including vehicle function description,function configuration,functional architecture,etc.
【Key words】monitoring;electronic theft prevention;sentry mode
随着汽车产业的不断进步和中国人均保有量不断上升,汽车防盗问题是各个汽车主机厂商面对的主要挑战之一,同时也是许多车主头疼的一个问题。(剩余4934字)