注册帐号丨忘记密码?
1.点击网站首页右上角的“充值”按钮可以为您的帐号充值
2.可选择不同档位的充值金额,充值后按篇按本计费
3.充值成功后即可购买网站上的任意文章或杂志的电子版
4.购买后文章、杂志可在个人中心的订阅/零买找到
5.登陆后可阅读免费专区的精彩内容
打开文本图片集
[基金项目]2022年度市高等教育学会重点课题“创新创业能力导向的专创融合课程体系构建与实践探索”(ZD202233)
作者简介](1991—),男,湖南祁阳人,工学博士,副教授,主要从事机械动力学研究;(1991—),男,浙江舟山人,工学博士,副教授,主要从事机器人机构学研究;(1977—),男,江苏徐州人,工学博士,教授,主要从事智能制造研究。(剩余4893字)
登录龙源期刊网
购买文章
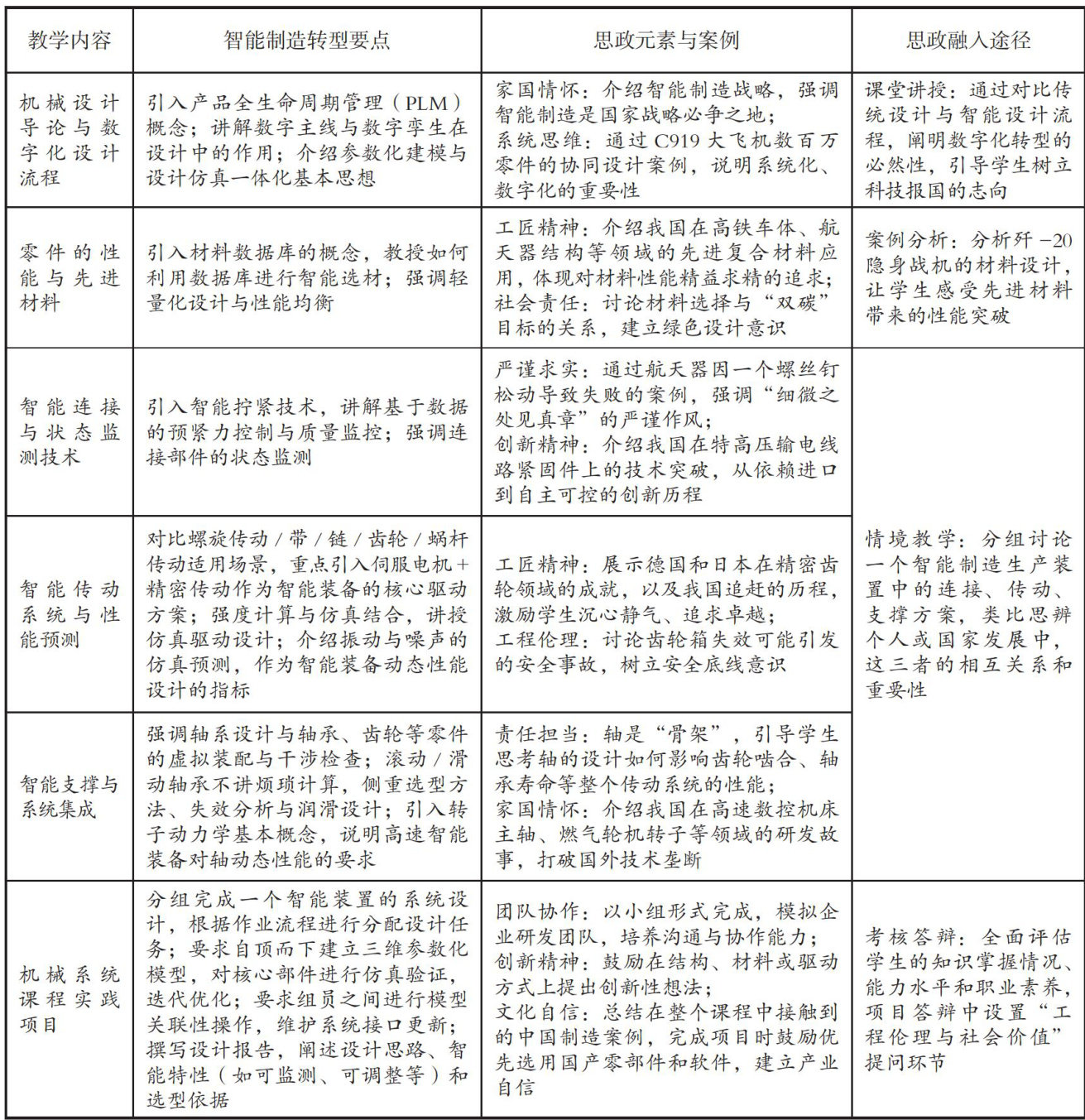
面向智能制造专业“机械设计”课程思政教学设计
文章价格:4.00元
当前余额:100.00
阅读
您目前是文章会员,阅读数共:0篇
剩余阅读数:0篇
阅读有效期:0001-1-1 0:00:00