注册帐号丨忘记密码?
1.点击网站首页右上角的“充值”按钮可以为您的帐号充值
2.可选择不同档位的充值金额,充值后按篇按本计费
3.充值成功后即可购买网站上的任意文章或杂志的电子版
4.购买后文章、杂志可在个人中心的订阅/零买找到
5.登陆后可阅读免费专区的精彩内容
打开文本图片集
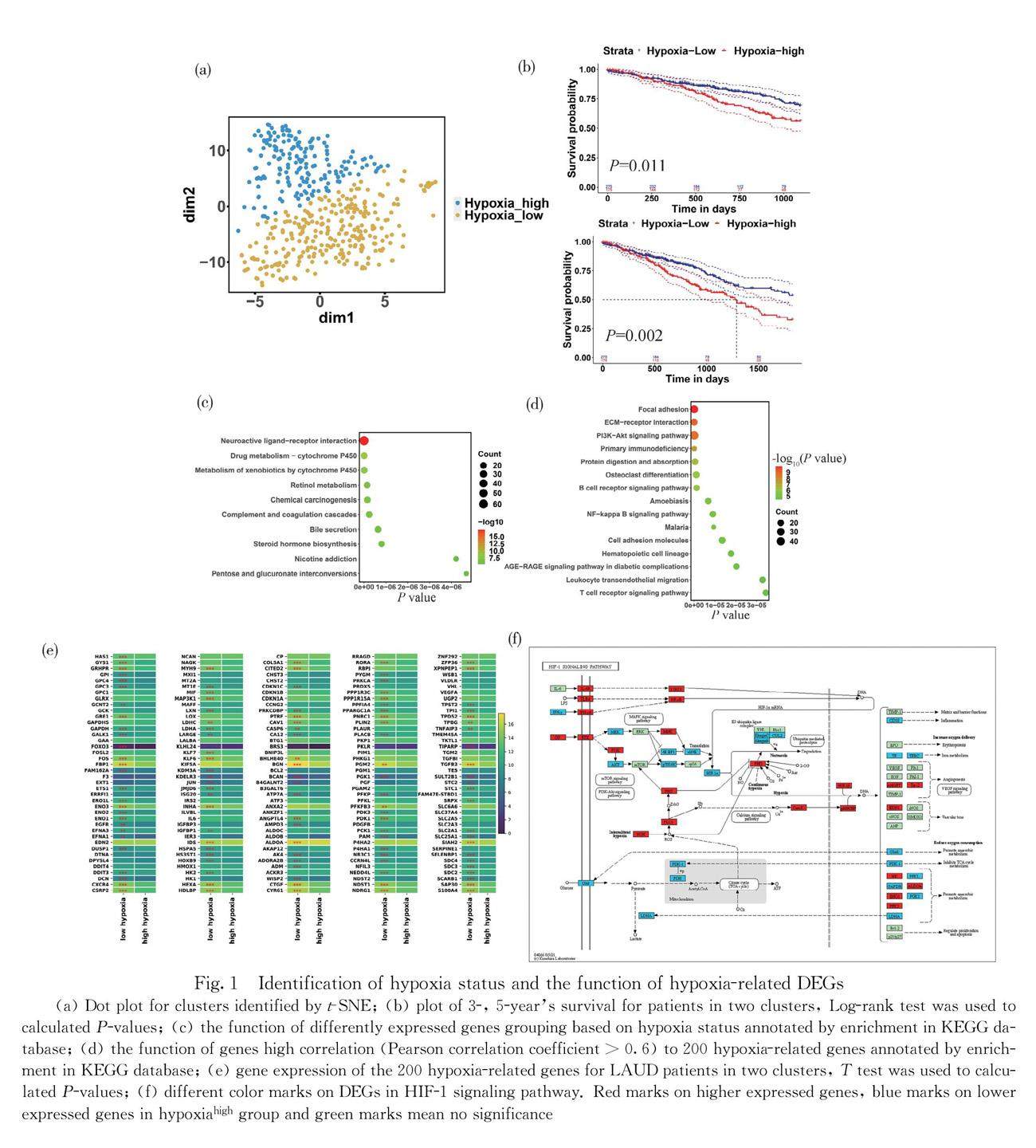
为了探究缺氧和免疫联合分析DNA甲基化位点在肺癌预后中的作用,提高肺癌免疫治疗的有效性,本研究基于甲基化和转录组二维数据,构建了一个用于预后评估的风险评分模型.从TCGA数据库中下载了247个与缺氧、免疫状态相关的去冗余肺癌样本作为训练集.然后对低缺氧-强免疫状态的样本、高缺氧-弱免疫状态的样本进行(剩余42387字)
登录龙源期刊网
购买文章
基于低氧-免疫DNA甲基化标记在肺癌中的开发
文章价格:6.00元
当前余额:100.00
阅读
您目前是文章会员,阅读数共:0篇
剩余阅读数:0篇
阅读有效期:0001-1-1 0:00:00