注册帐号丨忘记密码?
1.点击网站首页右上角的“充值”按钮可以为您的帐号充值
2.可选择不同档位的充值金额,充值后按篇按本计费
3.充值成功后即可购买网站上的任意文章或杂志的电子版
4.购买后文章、杂志可在个人中心的订阅/零买找到
5.登陆后可阅读免费专区的精彩内容
打开文本图片集
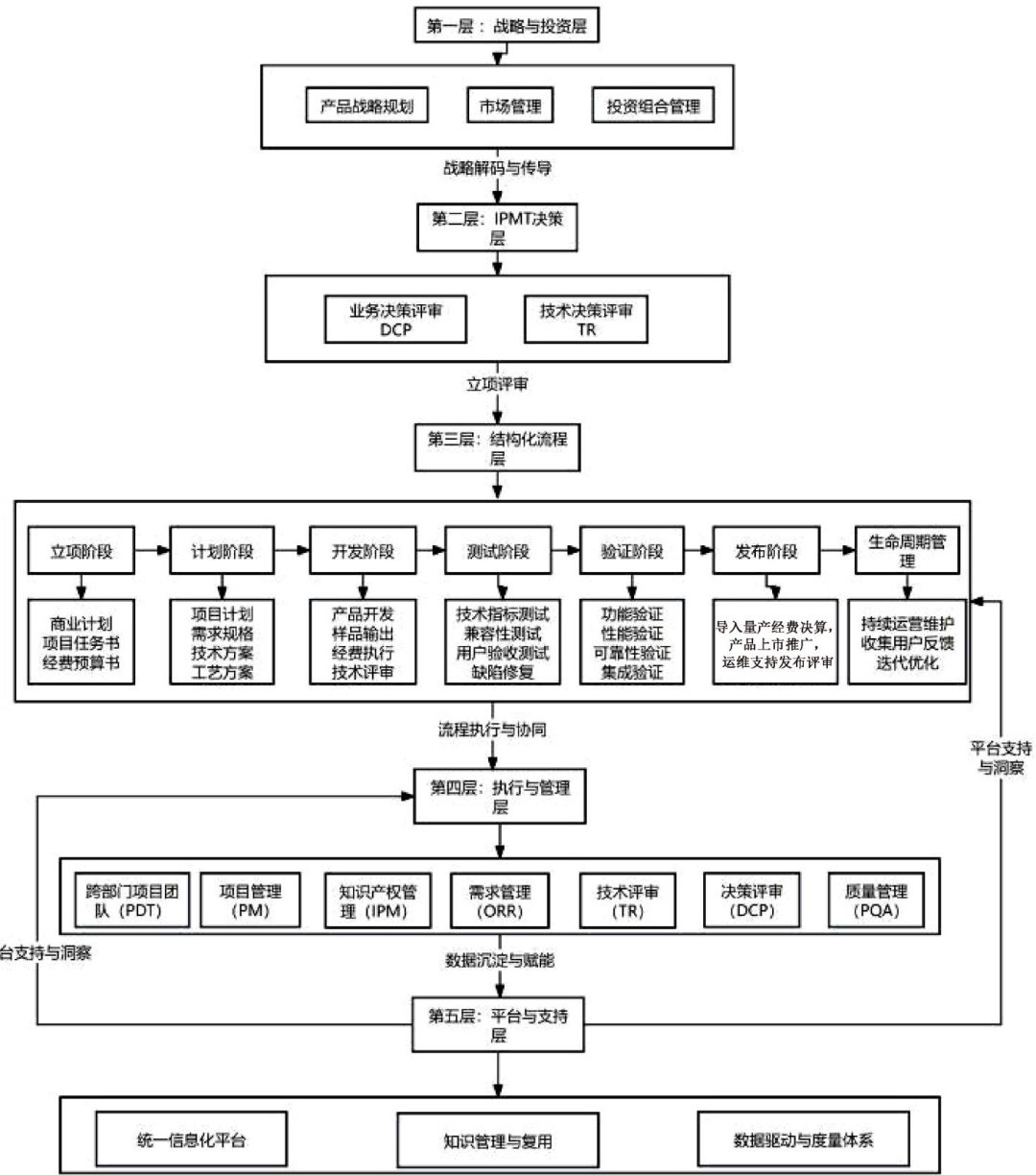
0 引言
在当前激烈竞争的市场环境下,企业研发项目管理常面临研发周期长、市场响应迟缓、跨部门协同效率低下以及科技成果转化困难等难点。不少企业仍采用传统孤立的研发模式,导致战略规划与项目执行脱节、资源分配不合理、创新成果难以市场化。随着信息化技术的迅猛发展,大数据、产品生命周期管理(PLM)和数字孪生等技术与集成产品开发(IPD)模式的深度融合,为破解这些难题提供了新路径。(剩余5301字)
登录龙源期刊网
购买文章
IPD模式下的企业研发项目全生命周期管理与成果转化提升
文章价格:4.00元
当前余额:100.00
阅读
您目前是文章会员,阅读数共:0篇
剩余阅读数:0篇
阅读有效期:0001-1-1 0:00:00