注册帐号丨忘记密码?
1.点击网站首页右上角的“充值”按钮可以为您的帐号充值
2.可选择不同档位的充值金额,充值后按篇按本计费
3.充值成功后即可购买网站上的任意文章或杂志的电子版
4.购买后文章、杂志可在个人中心的订阅/零买找到
5.登陆后可阅读免费专区的精彩内容
打开文本图片集
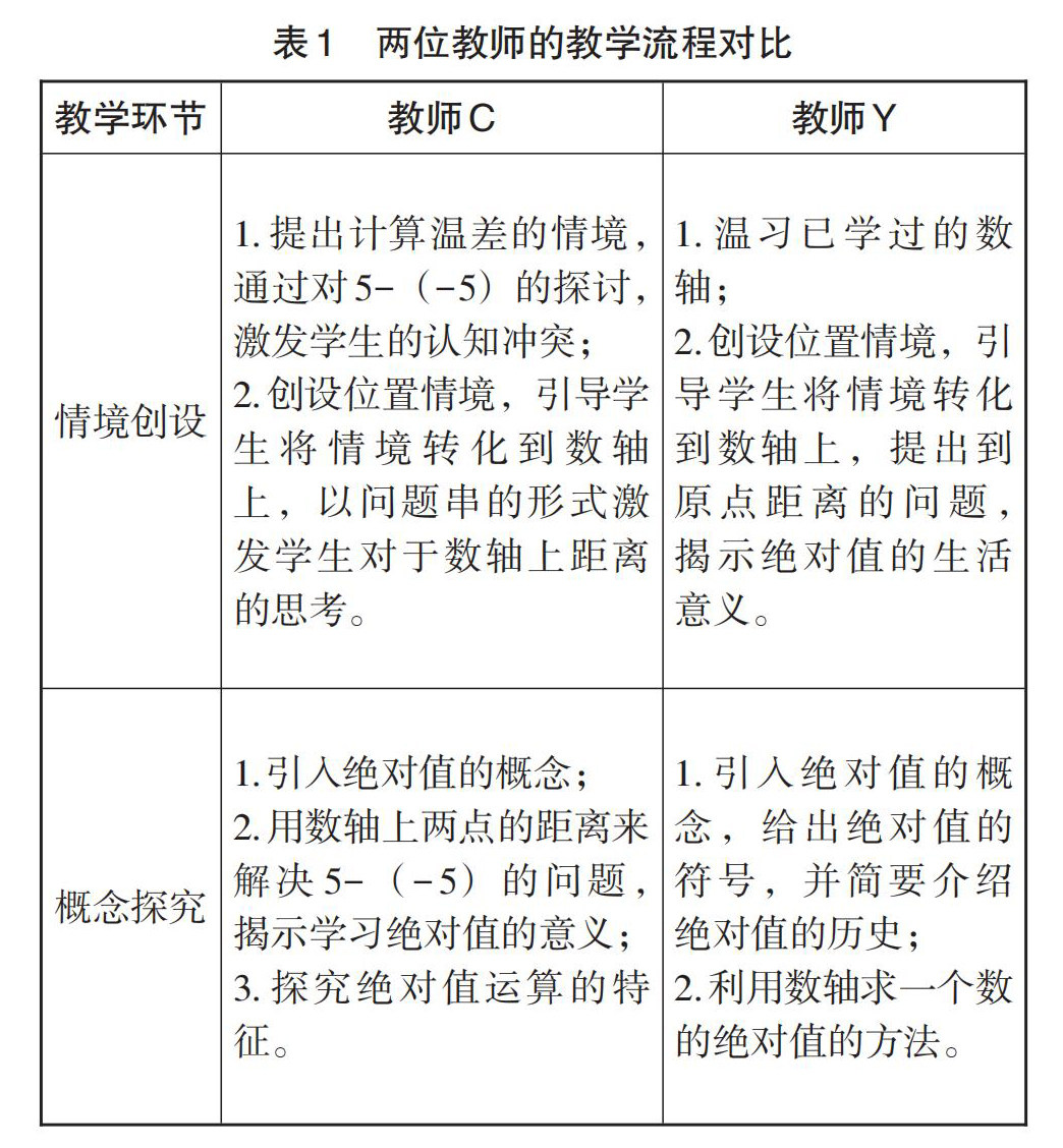
【摘 要】数学核心素养的研究是数学教育界关注的重点。文章以“绝对值与相反数”为例,通过同课异构的方式从关键能力、基本思想与数学品格三个维度对比两位一线教师的概念教学,并基于发展核心素养的角度提出了对绝对值的教学思考。
【关键词】绝对值;概念教学;同课异构;数学核心素养
【作者简介】黄贤明,二级教师,主要研究方向为初中数学教学研究;袁琴琴,一级教师,主要研究方向为初中数学教学研究。(剩余5234字)
登录龙源期刊网
购买文章
解构概念教学 关注素养发展
文章价格:4.00元
当前余额:100.00
阅读
您目前是文章会员,阅读数共:0篇
剩余阅读数:0篇
阅读有效期:0001/1/1 0:00:00