学习机会视角下的高中数学概念教学研究
——基于改进型的学习机会分析框架

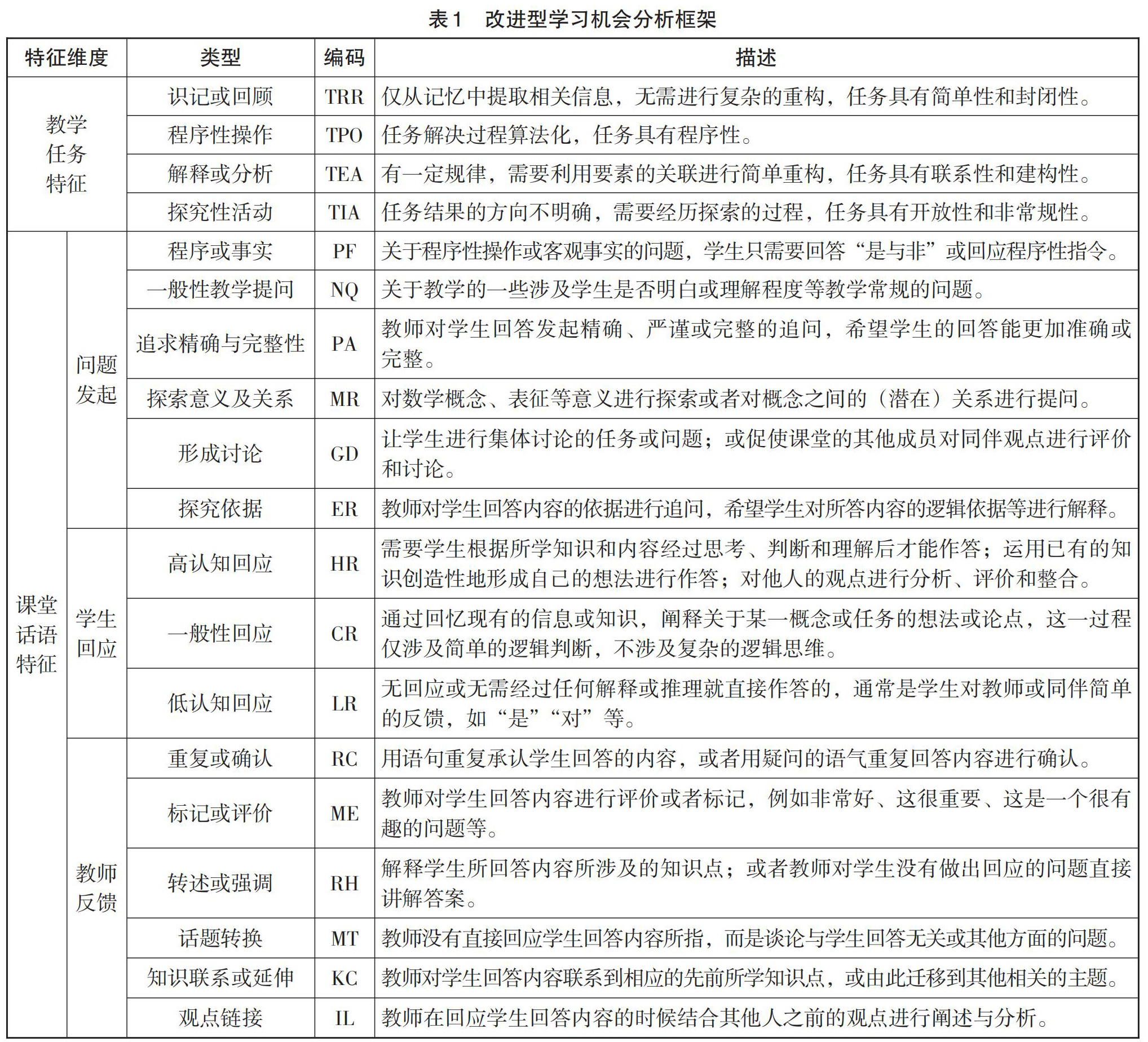
打开文本图片集
【摘 要】学习机会作为一种特定的课堂教学质量评价指标,为深入分析与改进数学概念教学提供了重要的视角。文章在文献分析的基础上对原学习机会分析框架进行了改进,利用改进后的框架对三节同课异构课的转录文本进行分析,并从学习机会的角度提出教学建议。
【关键词】学习机会;概念教学;课堂教学;函数概念
【作者简介】张文宇,渤海大学数学科学学院教授,硕士生导师,主要从事数学课程与教学论、课程教学与课堂评价研究;常海斌,渤海大学数学科学学院在读硕士研究生,主要从事数学课程与教学论研究;陈霖,渤海大学数学科学学院在读硕士研究生,主要从事数学课程与教学论研究。(剩余8267字)