注册帐号丨忘记密码?
1.点击网站首页右上角的“充值”按钮可以为您的帐号充值
2.可选择不同档位的充值金额,充值后按篇按本计费
3.充值成功后即可购买网站上的任意文章或杂志的电子版
4.购买后文章、杂志可在个人中心的订阅/零买找到
5.登陆后可阅读免费专区的精彩内容
打开文本图片集
【中图分类号】G612【文献标识码】A【文章编号】1004-4604(2025)11-0009-06
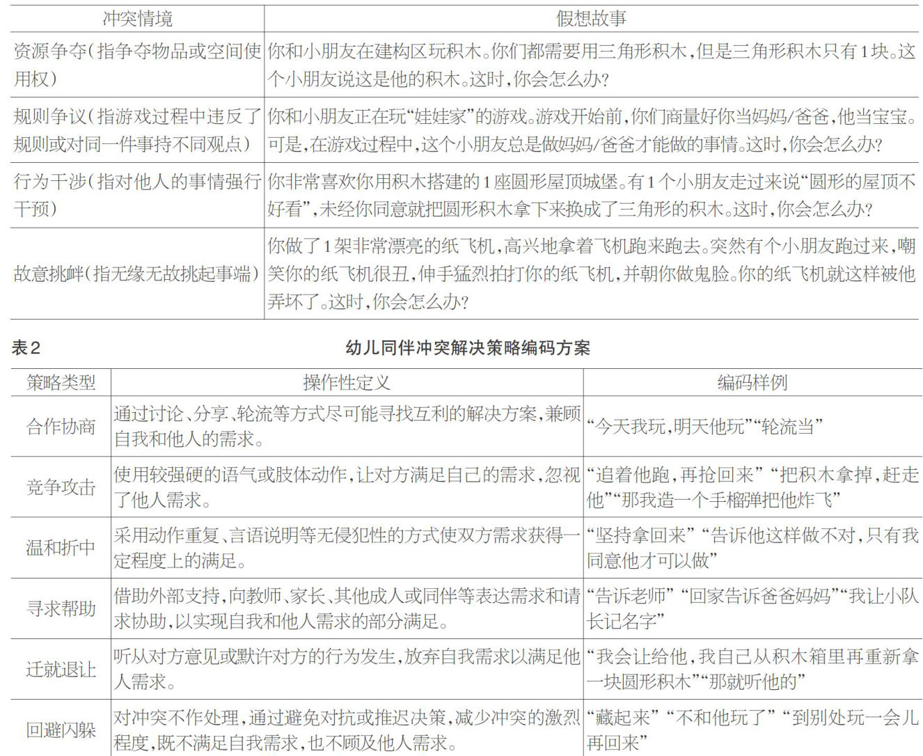
冲突解决策略是个体在满足目标、需求或自我保护过程中采取的心理与行为手段。作为社会性发展的关键阶段,幼儿所形成的冲突解决模式会对其社会技能、情绪管理与沟通能力产生深远的影响。教育戏剧作为融合问题导向、角色扮演与游戏的综合教学法,相较传统干预更具优势。(剩余7337字)
登录龙源期刊网
购买文章
教育戏剧干预对幼儿不同同伴冲突情境解决策略的有效性研究:基于整群随机对照试验
文章价格:5.00元
当前余额:100.00
阅读
您目前是文章会员,阅读数共:0篇
剩余阅读数:0篇
阅读有效期:0001/1/1 0:00:00