日本外交档案的副文本翻译与叙事重构
——以田中内阁干涉东北易帜核心文本为例

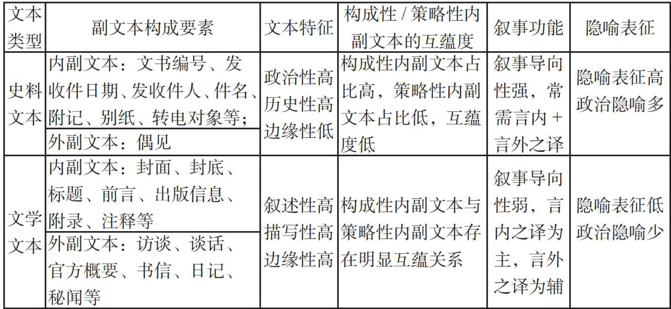
打开文本图片集
基金项目:国家社科基金一般项目“战间期日本侵华军政档案的整理、编译与研究1919.1931"(18BSS036)。
Title:The Paratextual Translation and Narrative Reconstruction of Japanese Foreign Affairs Records: Taking the Core Text of Tanaka Cabinet's Interference in Northeast China's BannerChanging as an Example
Abstract: The paratexts of Japanese foreign affairs records generally consist of the issuing (or receiving) date,the sender (or addressee), the document name, supplementary notes, attached papers,message-forwarded recipients, etc., the core elements of which are highly political narrative, making a great difference from the paratexts of literature works. Among them,“the document name” has a distinct narrative-orientated function, while “supplementary notes” and “attached papers” have a powerful narrative transforming function, which consequently often causes the paratexts moving from the margin to the center and thus lead to“the textualization of paratexts” and even the narrative conversion of paratexts-"hijacking"-texts. Such a panoramic symbiotic narrative technique will more effectively foil the author's intentions and avoid the 陈太勇:日本外交档案的副文本翻译与叙事重构——以田中内阁干涉东北易帜核心文本为例 101 translator's interpretation bias due to incomplete information extraction. To a certain extent, the translation of the paratexts of the Japanese historical records undertakes the important tasks of transmiting political demands, restoring the historical context, sketching characters’ psychology, and reconstructing character images. If the reconstruction hits the spot, paratext translations can not only expand the narrative radius of the paratext, but also broaden the expressive space of the text. Therefore, when manipulating paratext translations, we should ensure the rationality of the narrative logic and the effectiveness of the narrative ring closure.Besides, we should also ascertain the authenticity of the historical narrative and the accuracy of the political narrative, so as to achieve the translation goal of"historical equivalence plus political equivalence".
Key words: Japanese foreign affairs records; paratext; intertextuality; textualization of paratexts; paratext-text symbiotic narrative state
Author: Chen Taiyong,Ph.D., is associate professor at School ofForeign Languages and Cultures, Sichuan University (Chengdu 61oo65,China).His research interests are translation of historical records and translation studies. E-mail: chintaiyu@scu.edu.cn
西方学界的副文本翻译研究兴起于2010年左右,从“翻译边缘”对翻译中的文本、外文本、元文本、副文本进行了探索,对翻译活动中各种施为者制造副文本要素的方式进行了考察(Valerie2013;Gil-Bardaji 2012;Gambie2010)。(剩余12966字)