生成式AI时代的网络信息内容风险样态与治理路径

打开文本图片集
中图分类号:D922.16 文献标识码:A DOI:10.11968/tsyqb.1003-6938.2025070
Risk Patterns and Governance Approaches for Network Information Content in the Eraof Generative Al
Li Yang Liu Bozhen
Abstract Inthe eraof generativeAI,the underlying logicandapplication scenarios of network information content have undergone new transformations,spawning an entirely new human-machine hybrid information environment.Network information content risks areconfronted withthedual challnges of "disorderly growth"and "unbounded deviation"of AIGenerated Content (AIGC).This paper constructs a novel risk framework for network information content under the influence of generativeAI technology,integrating both informational andsystemic dimensions,and furtherdevelops and analyzes an AIGC risk pyramid model.Addressing these evolving risk patterns,the paper proposes a risk governance pathwayfornetwork informationcontent inthe eraof generative AIbased onagile governance principles,coverngthree keylevels—governancephilosophy,governancesubjects,andtols—providing references forthe future developmentof network information content ecosystems.
Keywords generatedAI;large language models;AI-generatedcontent; network informationcontent; risk;agilegovernance
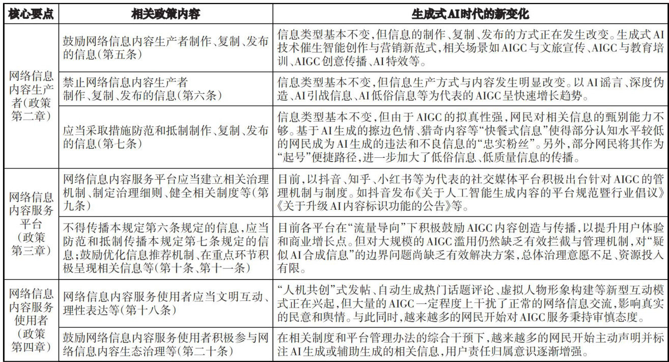
近年来,在各类生成式大语言模型特别是多模态大模型快速发展的影响下,AI作品形态愈发多元化,AIGC在网络空间的占比越来越大。(剩余16480字)