注册帐号丨忘记密码?
1.点击网站首页右上角的“充值”按钮可以为您的帐号充值
2.可选择不同档位的充值金额,充值后按篇按本计费
3.充值成功后即可购买网站上的任意文章或杂志的电子版
4.购买后文章、杂志可在个人中心的订阅/零买找到
5.登陆后可阅读免费专区的精彩内容
打开文本图片集
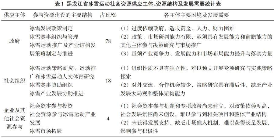
摘要:黑龙江是冰雪资源大省,在“冬奥会”冰雪运动热潮下,具有拓展冰雪经济新途径,构建新成长模式的资源优势和人文传统优势。探索冰雪资源在后奥运时代的拓展创新能力是我国冰雪经济与冰雪运动能否实现新增长的关键。本文立足黑龙江省冰雪运动社会资源,提出共享共育模式,拓展该省冰雪资源在“共享共育”模式下区域冰雪运动发展途径、冰雪人才培训、冰雪运动装备、冰雪产业拓展及冰雪赛事承办等冰雪资源新优势构建与成长策略。(剩余6440字)
登录龙源期刊网
购买文章
黑龙江冰雪运动社会资源共享共育多样化模式探究
文章价格:5.00元
当前余额:100.00
阅读
您目前是文章会员,阅读数共:0篇
剩余阅读数:0篇
阅读有效期:0001/1/1 0:00:00