河南图书馆学刊

河南图书馆学刊

2024年01期
  • 收藏
收藏成功
微博 空间 微信
《河南图书馆学刊》(月刊)创刊于1981年,是由河南省文化厅主管,河南省图书馆学会和河南省图书馆主办的面向全国公开发行的...     展开

类型

月刊

类别

学术
定价
促销信息
全年订阅更优惠!
¥18.00 ¥10.89
目录

公共图书馆

公共图书馆面向阅读障碍群体开展服务工作的调查研究
收稿日期:2023-12-01 作者简介:占红霞(1980— ),宁夏回族自治区图书馆副研究馆员。 摘 要:文章概述了我国公共图书馆面向阅读障碍读者开展服务的情况,总结了公共图书馆开展阅读障碍服务存在的问题,并从空间、资源、服务模式等方...
基于短视频平台的公共图书馆阅读推广模式探究
收稿日期:2023-12-09 作者简介:李雅玲(1989— ),广东省立中山图书馆馆员。 * 本文系2022年度中国图书馆学会阅读推广课题“公共图书馆短视频阅读推广实践与优化策略研究”的阶段性研究成果之一,项目编号:YD2022B05。...
基于不同用户群体公共图书馆服务能力指标体系差异化构建研究
收稿日期:2023-12-12 作者简介:许德寿(1990— ),深圳市光明区公共文化艺术和体育中心(光明区图书馆)助理馆员、网络工程师。 摘 要:服务能力是公共图书馆的关键竞争力,不同用户群体对公共图书馆服务能力有着差异化要求。文章以...
《马拉喀什条约》实施背景下公共图书馆无障碍服务提升策略研究
收稿日期:2023-12-02 作者简介:王立新(1968— ),包头市图书馆馆长。 摘 要:《马拉喀什条约》的生效和实施既是我国广大阅读障碍者的福音,也是公共图书馆提升无障碍服务质量的契机。文章阐述了《马拉喀什条约》的实施对我国公共图...
基于大数据挖掘的公共图书馆少儿阅读推荐方法
收稿日期:2023-12-10 作者简介:谢潘佳(1983— ),绍兴市越城区图书馆馆员。 摘 要:文章针对当前公共图书馆少儿阅读推荐服务中存在的问题,研究了基于大数据挖掘的公共图书馆少儿阅读推荐方法,通过对比实验的方式证明了该方法的优...
公共图书馆助力乡村振兴价值实现路径思考
收稿日期:2023-12-15 作者简介:褚倩倩(1977— ),枣庄市图书馆副研究馆员。 摘 要:推进乡村全面振兴,文化是灵魂,贯穿始终,深刻影响乡村振兴工程的实施与成效。公共图书馆作为社会教育的重要阵地,必须肩负起为乡村居民提供按需...
新媒体环境下公共图书馆阅读推广创新策略研究
收稿日期:2023-12-03 作者简介:付礼媛(1983— ),齐河县图书馆馆员。 摘 要:以有声书、微信公众号和短视频为代表的新媒体平台发展迅速并获得广大用户的青睐,也为公共图书馆阅读推广工作创新提供了新路径。在新媒体环境下,公共图...
全民阅读视角下公共图书馆阅读推广优化策略研究
收稿日期:2023-12-04 作者简介:傅少君(1982— ),青岛市西海岸新区图书馆馆员。 摘 要:阅读能够提高民众的综合素养和文化水平,助力全民综合素养和国家文化软实力的提升。持续优化阅读推广服务是高质量推进全民阅读工作的关键,也...
文化传承视角下公共图书馆古籍文献保护与利用工作思考
收稿日期:2023-12-14 作者简介:谭小敏(1974— ),聊城市图书馆副研究馆员。 摘 要:传承历史记忆是图书馆的基本职能之一。古籍文献作为我国历代风俗人情与社会风貌的真实写照,是不可再生的重要资源,具备极高的历史、学术和艺术研...
公共图书馆数字化特色馆藏建设分析
收稿日期:2023-12-17 作者简介:王继娜(1978— ),河南省图书馆副研究馆员。 摘 要:当今时代是信息化时代,也是数字化时代,根据广大读者的阅读需求积极开展数字化特色馆藏资源建设,已成为公共图书馆发展的重中之重。文章立足实际...
数字环境下公共图书馆期刊导读服务优化研究
收稿日期:2023-12-11 作者简介:王佳怡(1988— ),济南市图书馆馆员。 摘 要:期刊导读是联系读者与期刊文献的桥梁。引导读者阅读高质量期刊,提升资源利用率和阅读成效是期刊导读工作的重要目标。信息技术迭代发展形成的数字化环境...
基于“全人生”阅读理念下公共图书馆信息素养教育优化路径
收稿日期:2023-12-21 作者简介:蔡畯(1984— ),佛山市图书馆副研究馆员。 * 本文系2022年度中国图书馆学会阅读推广课题项目“‘全生命周期’视角下公共图书馆终身学习服务研究——以佛山市图书馆为例”的阶段性研究成果之一,项...
智慧赋能公共图书馆未成年人数字阅读资源精准推广研究
收稿日期:2023-12-11 作者简介:房晓敏(1986— ),深圳市龙岗区图书馆馆员。 摘 要:数字阅读已成为人们主要的阅读方式,未成年人是数字阅读的主要参与者,公共图书馆提供适合其年龄和个性化需求的数字阅读资源是重要服务内容。文章...
欠发达地区公共图书馆城乡一体化服务体系建设研究
收稿日期:2023-12-22 作者简介:邓丽萍(1984— ),河源市图书馆馆员。 摘 要:本研究以河源市为例,深入探讨了欠发达地区公共图书馆城乡一体化服务体系的建设问题,通过分析河源市公共图书馆的设施网络概况、服务体系框架、阅读推广...
数字中国背景下公共图书馆智慧化转型策略研究
收稿日期:2023-12-22 作者简介:董谦(1988— ),山东省政协文史馆馆员;田阳(1992— ),山东省政协文史馆馆员。 摘 要:数字中国背景下,智慧化转型是驱动图书馆提升服务质量的重要路径之一,转型之后的图书馆将为社会提供...

高校图书馆

我国高校图书馆知识产权信息服务人才建设的思考
收稿日期:2023-12-01 作者简介:李莘(1978— ),广西幼儿师范高等专科学校图书馆副研究馆员。 摘 要:文章梳理了当前高校图书馆知识产权信息服务人才队伍建设的状况、优点及不足,并从转变观念、明确定位、提质增效、政策导向等方面...
有关高校图书馆区域型联合服务模式的探索
收稿日期:2023-12-10 作者简介:肖雯心(1990— ),昆明理工大学图书馆助理馆员。 摘 要:新时期背景下,高校图书馆的传统服务模式已无法满足读者需求,其在谋求发展的过程中亟须进行反思与创新。文章通过分析高校图书馆利用现状中存...
用户导向的协同服务模式研究
收稿日期:2023-12-15 作者简介:王旭(1974— ),北京大学图书馆副研究馆员。 摘 要:协同理论被广泛应用于图书馆学领域,协同服务成为图书馆的基本服务模式。文章以北京大学图书馆的协同服务中心为例,详细阐述了协同服务中心的服务...
数字赋能党校图书馆智慧化建设策略分析
收稿日期:2023-12-10 作者简介:郭晓(1972— ),中共南阳市委党校图书馆副研究馆员,馆长。 摘 要:文章从数字赋能现代图书馆的发展特点入手,分析了党校图书馆智慧化建设现状和当前党校图书馆数字化、智慧化建设方面存在的不足,提...
碎片化阅读背景下大学生阅读价值观重建策略研究
收稿日期:2023-12-18 作者简介:豆志磊(1984— ),漯河职业技术学院馆员。 摘 要:文章基于碎片化阅读的概念和特征分析了碎片化阅读的利与弊,探讨了当代大学生面临的阅读困境,提出了有效重建大学生阅读价值观的策略,以期为当代大...
高校图书馆专利信息服务实践及创新性策略研究
收稿日期:2023-12-01 作者简介:黄秋萍(1972— ),华东交通大学馆员;童薇羽(1993— ),华东交通大学馆员;吴锐(1982— ),华东交通大学副研究馆员;管兴坚(1989— ),华东交通大学馆员。 * 本文系202...
高校图书馆学科馆员服务模式优化研究
收稿日期:2023-12-05 作者简介:张华(1977— ),河南农业大学图书馆馆员。 * 本文系2022年度河南省图书情报研究项目“图书馆学科馆员服务创新模式研究”的阶段性研究成果之一,项目编号:HNTQL-2022-143。 摘 ...
学科服务下的高校灰色文献管理现状及策略研究
收稿日期:2023-12-16 作者简介:何金晶(1988— ),宁夏大学图书馆馆员。 * 本文系2021年度宁夏大学哲学社会科学基金项目“面向数字校园建设的知识服务与文化推广策略研究——以宁夏大学灰色文献知识库构建为例”的阶段性研究成果...
新时代高校图书馆助力培养大学生思想道德素质研究
收稿日期:2023-12-15 作者简介:邵安华(1985— ),河南财经政法大学图书馆馆员。 * 本文系2023年度河南省图书情报研究项目“数字人文赋能新时代图书馆发展的影响效应及推进路径研究”的阶段性研究成果之一,项目编号:HNTQL...
高校图书馆特色文化空间的价值与实现路径探索
收稿日期:2023-12-22 作者简介:梁艳萍(1978— ),信阳师范大学图书馆副研究馆员。 * 本文系2023年度信阳师范大学青年基金一般项目“高校图书馆红色文献资源建设及阅读推广研究”的阶段性研究成果之一,项目编号:2023-QN...
民办高校图书馆应对本科教学合格评估探析
收稿日期:2023-12-20 作者简介:魏家涛(1977— ),武昌首义学院图书馆馆员。 摘 要:参与本科教学合格评估是民办普通本科学校的一项重要工作。文章解读了本科教学合格评估中的图书馆评估指标,在此基础上,从文献资源建设、人才培养...

工作探索

数字图书馆沉浸式阅读项目建设探讨
收稿日期:2023-12-01 作者简介:宫蛟飞(1989— ),国家图书馆工程师;宫雅琦(1998— ),德国海德堡大学计算机系2022级硕士研究生。 摘 要:文章探讨了沉浸式阅读的特点,阐述了沉浸式阅读在国内外图书馆的实践,以国家...
基于用户画像的阅读推荐研究
收稿日期:2023-12-01 作者简介:王雯霞(1990— ),中国医科大学图书馆馆员;许丹(1985— ),中国医科大学图书馆副研究馆员;鞠昕蓉(1996— ),中国医科大学图书馆助理馆员。 * 本文系2021年度辽宁省社会科学规...
基于媒介生态学的图书馆短视频知识营销策略研究
收稿日期:2023-12-01 作者简介:谢恩泽(1982— ),南京图书馆馆员。 摘 要:随着短视频与直播等互联网技术的兴起,互联网短视频平台逐渐成为知识生产传播的重要途径,图书馆基于媒介生态学视角加强短视频知识营销成为其提升知识服务...
基于内容分析法的中华文化数据库的研究现状
收稿日期:2023-12-01 作者简介:颜晨馨(1989— ),镇江市图书馆馆员;丁岚(1990— ),镇江市图书馆馆员。 摘 要:我国文化数据库建设已历经20余年,文章综合运用文献计量、知识图谱、内容归纳等方法,从研究趋势、发文单...
人工智能时代智慧图书馆实体空间建设思考
收稿日期:2023-12-08 作者简介:赵晶晶(1989— ),石家庄学院图书馆馆员;任靖宇(1974— ),石家庄学院教授;冯莹雪(1990— ),石家庄学院图书馆馆员。 摘 要:人工智能技术的快速发展为智慧图书馆建设提供了支撑...
元宇宙视阈下智慧图书馆的机遇与挑战
收稿日期:2023-12-10 作者简介:段耀东(1987— ),郑州图书馆助理馆员。 摘 要:随着科学技术的不断发展,图书馆事业发展面临新命题、新机遇和新挑战。文章从元宇宙概念的产生和发展,以及元宇宙和图书馆的内涵出发,探讨了元宇宙赋...
英国爱丁堡大学数字技能培养实践与启示
收稿日期:2023-12-13 作者简介:刘倩(1978— ),华中师范大学图书馆副研究馆员;付方方(1979— ),华中师范大学图书馆馆员。 摘 要:文章通过对英国爱丁堡大学学生数字技能培养情况的调研,分析了爱丁堡大学数字技能培养的...
基于现代智能控制技术的图书馆服务形态展望
收稿日期:2023-12-05 作者简介:余玲(1965— ),广西科技大学图书馆副研究馆员。 摘 要:智能控制作为一种重要的技术手段,不断推动图书馆服务形态的演变和创新,被广泛应用于图书馆资源管理、设备监管、空间建设、读者服务等方面。...
智慧文旅背景下特色小镇智慧图书馆建设研究
收稿日期:2023-12-09 作者简介:唐敬国(1980— ),沂源县图书馆馆员;林芳飞(1999— ),福建省安溪恒兴中学图书资料管理员。 摘 要:特色小镇是智慧文旅背景下新兴的特色文化旅游业态,图书馆参与特色小镇建设,促进文化与...
基于阅读服务新场景的图书馆跨界空间构建探究
收稿日期:2023-12-10 作者简介:赵夕姝(1982— ),南京图书馆馆员。 摘 要:互联网时代,图书馆整合的知识、文化、信息等资源日渐丰富,其阅读服务场景已从馆内扩展至馆外。文章分析了图书馆构建跨界空间与阅读服务新场景的动因,阐...
信息生态视角下图书馆智库知识服务模式的创新路径
收稿日期:2023-12-02 作者简介:彭飞(1980— ),金陵图书馆副研究馆员。 * 本文系江苏省文化和旅游厅委托科研课题“媒体深度融合下公共图书馆功能扩展路径研究”的阶段性研究成果之一,课题编号:21WT07。 摘 要:图书馆智...
元宇宙视阈下的智慧图书馆服务模式探究
收稿日期:2023-12-05 作者简介:赵晓丹(1988— ),河南省图书馆馆员。 摘 要:元宇宙技术将实体世界的图书馆数字化,并创造出一个虚拟世界,使人们可以在其中进行虚拟的阅读和借阅活动。文章旨在研究元宇宙未来在智慧图书馆的服务模...
区块链技术助力图书馆智慧服务发展研究
收稿日期:2023-12-06 作者简介:姜静(1988— ),临沂市图书馆馆员。 摘 要:作为具有极强系统性和综合性的图书馆发展工程,智慧图书馆建设融入了多种学科及先进技术。作为新兴技术,区块链具备的分布式存储、去中心化、高保密性及不...
不同形态图书直播对阅读生态的影响研究
收稿日期:2023-12-09 作者简介:刘文婷(1992— ),河源市图书馆馆员。 摘 要:文章基于图书直播的营销式、分享式和场景式三种直播形态,结合阅读生态的信息人、信息、阅读环境三类构成要素,构建并分析了图书直播对阅读生态的影响机...
移动新媒体环境下图书馆多模态应急知识挖掘与推荐服务研究
收稿日期:2023-12-07 作者简介:赵凤云(1973— ),单县图书馆副研究馆员。 摘 要:文章在对多模态应急知识的内涵与分类进行详细分析后,提出了包含四个层次的多模态应急知识挖掘层次模型,并进一步对移动新媒体环境下图书馆多模态应...
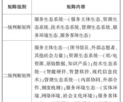
智慧图书馆服务平台生态服务要素与生态系统构建研究
收稿日期:2023-12-10 作者简介:赵晓(1981— ),深圳市宝安区图书馆馆员。 摘 要:智慧图书馆建设以生态系统论为基础,需要各要素协同创新才能适应图书馆服务方式的变革。文章基于生态系统理论,将智慧图书馆生态系统概括为服务主体...

文献研究

浅论《国朝中州文征》的编纂体例
收稿日期:2023-12-11 作者简介:宋玉静(1998— ),河南大学文学院2021级古典文献学硕士研究生。 摘 要:清代地域文献众多,对乡邦文献的整理与研究一直是值得期待的领域。《国朝中州文征》是清人苏源生选取清初至道光年间中州学...

少儿图书馆

“双减”政策下少年儿童图书馆赋能馆校合作新生态研究
收稿日期:2023-12-01 作者简介:徐晟(1991— ),扬州市少年儿童图书馆馆员。 * 本文系2023年度扬州市社科重点课题规划项目“中国式现代化视域下扬州高质量基础教育体系新生态研究”的阶段性研究成果之一,项目编号:2023YZ...

消息动态

河南省高校图书馆阅读推广工作进展与展望
阅读推广是社会组织或个人为促进阅读这一人类独有的活动,采用相应的途径和方式,拓展阅读的作用范围,增强阅读的影响力度,使人们更有意愿、更有条件参与阅读的文化活动和事业。近年来,河南省高校图书馆在阅读推广服务方面取得优异成绩,为更加全面了解当前...
相关杂志
  • 中国商论

    中国商论

    2025年23期
    ¥17.49
  • 中外建筑

    中外建筑

    2025年10期
    ¥9.90
  • 河南科技

    河南科技

    2025年22期
    ¥6.00
  • 海洋开发与管理

    海洋开发与管理

    2025年07期
    ¥21.69
  • 计算机应用文摘

    计算机应用文摘

    2025年24期
    ¥9.00
  • 社会科学研究

    社会科学研究

    2025年06期
    ¥9.00
  • 现代信息科技

    现代信息科技

    2025年22期
    ¥18.00
  • 湖南大学学报(社会科学版)

    湖南大学学报(社会科学版)

    2025年06期
    ¥12.00
  • 计算技术与自动化

    计算技术与自动化

    2025年04期
    ¥10.89
  • 中国调味品

    中国调味品

    2025年12期
    ¥0.00
  • 民主与科学

    民主与科学

    2025年05期
    ¥3.39
  • 中国民族民间医药·下半月

    中国民族民间医药·下半月

    2025年11期
    ¥9.69
订阅全年后,您可享受以下权益
①该本杂志即日起至未来1年内所有更新电子版杂志的使用权限;
②赠送该杂志的部分往期的杂志的使用权限,有效期1年。

全年订购价格: ¥130.68

订阅全年
--%>

登录龙源期刊网

温馨提示:

1.点击网站右上角的“充值”按钮可以为您的账号充值

2.充值金额可以选择30,50,100或500元

3.充值成功后即可购买网站上的任意杂志或文章

还没有龙源账户? 立即注册

购买杂志

河南图书馆学刊

杂志价格:¥10.89元

  • 微信扫码支付
  • 当前余额:100.00

购买杂志

河南图书馆学刊

杂志价格:¥10.89元

  • 微信扫码支付
  • 当前余额:¥100.00

    去充值
monitor
客服机器人