技术赋能《红楼梦》阅读教学的实践探索

打开文本图片集
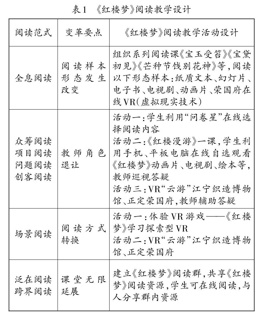
[摘 要]在大数据、“互联网+”、人工智能时代,充分利用技术赋能《红楼梦》的阅读教学,积极落实语文新课标精神,发挥信息技术的作用,能更好地促进教师教学思维的转变,以适应数字时代培养人才的需要。在这样的阅读教学中,阅读的样本形态、教师的角色、阅读的形式等发生了变革,不仅使学生成为阅读的主体,激发了学生的阅读兴趣,满足了学生的个性化阅读需求,而且使学生的阅读思维发生了根本性变化,掌握不同媒介的阅读策略,获得跨媒介阅读素养的提升与发展。(剩余3603字)