大数据分析技术在通信网络运维中的运用及分析

打开文本图片集
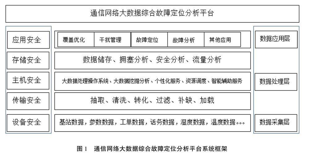
摘要:随着网络规模越来越大,通信网络的故障在不断增多,业界急需大数据、云计算等技术在通信网络运维中的应用。文章首先分析了大数据相关研究的背景,其次剖析了目前通信运维故障处理的方法及其短板,最后结合大数据分析技术的特点和通信网络故障的现状,文章设计了通信网络大数据综合故障定位分析平台框架,进行了分析平台的功能设计,平台实现了通信网络拥塞度大数据分析、预测通信信道分配、大数据挖掘故障定位和基于大数据挖掘故障分析等功能,较好地达到了网络运维的效果,希望能给大数据技术在通信领域应用的研究学者提供参考。(剩余6581字)