注册帐号丨忘记密码?
1.点击网站首页右上角的“充值”按钮可以为您的帐号充值
2.可选择不同档位的充值金额,充值后按篇按本计费
3.充值成功后即可购买网站上的任意文章或杂志的电子版
4.购买后文章、杂志可在个人中心的订阅/零买找到
5.登陆后可阅读免费专区的精彩内容
打开文本图片集
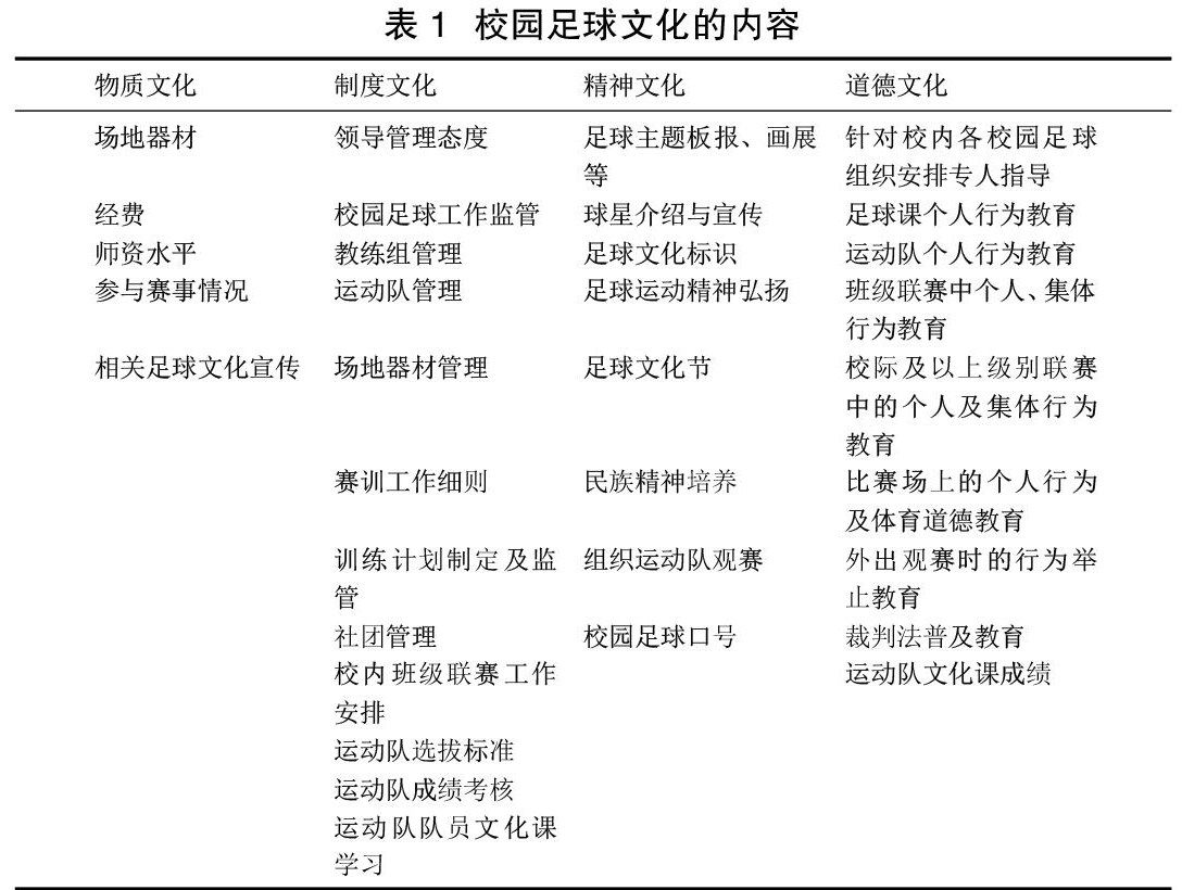
摘要:为推动我省校园足球工作平稳健康发展,探寻省内中小学校园足球文化建设情况,本文采用文献资料法、访谈法、问卷调查法、数理统计法、逻辑分析法等方法,从校园足球文化建设的物质、制度、精神与道德四层面进行调查探究,并讨论各方面对于校园足球工作开展的重要性及意义。通过调查结果分析出各校在物质文化、制度文化、精神文化以及道德文化建设有目共睹的成果及不足之处。(剩余4886字)
登录龙源期刊网
购买文章
郑州市中小学校园足球文化建设情况探究与讨论
文章价格:4.00元
当前余额:100.00
阅读
您目前是文章会员,阅读数共:0篇
剩余阅读数:0篇
阅读有效期:0001-1-1 0:00:00