注册帐号丨忘记密码?
1.点击网站首页右上角的“充值”按钮可以为您的帐号充值
2.可选择不同档位的充值金额,充值后按篇按本计费
3.充值成功后即可购买网站上的任意文章或杂志的电子版
4.购买后文章、杂志可在个人中心的订阅/零买找到
5.登陆后可阅读免费专区的精彩内容
打开文本图片集
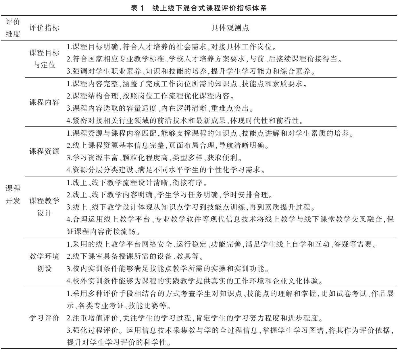
摘 要: 基于教育生态学的视角,教育系统内的诸要素不仅在内部相互联系、相互作用形成一定的结构,而且教育系统内外也进行着能量、物质和信息的交换。以教育生态学的视角来审视课程及课程评价,使课程评价不仅要关注课程本身及课程教学等课程内部因素,更要关注其与课程建构共同体和课程运行环境等外部因素之间的相互作用,从而有效构建动态、循环、可持续发展的线上线下混合式课程评价体系。(剩余7108字)
登录龙源期刊网
购买文章
线上线下混合式课程评价体系的构建与优化
文章价格:5.00元
当前余额:100.00
阅读
您目前是文章会员,阅读数共:0篇
剩余阅读数:0篇
阅读有效期:0001-1-1 0:00:00