研发投入结构对省域专利质量的影响
——基于长江经济带的实证分析

打开文本图片集
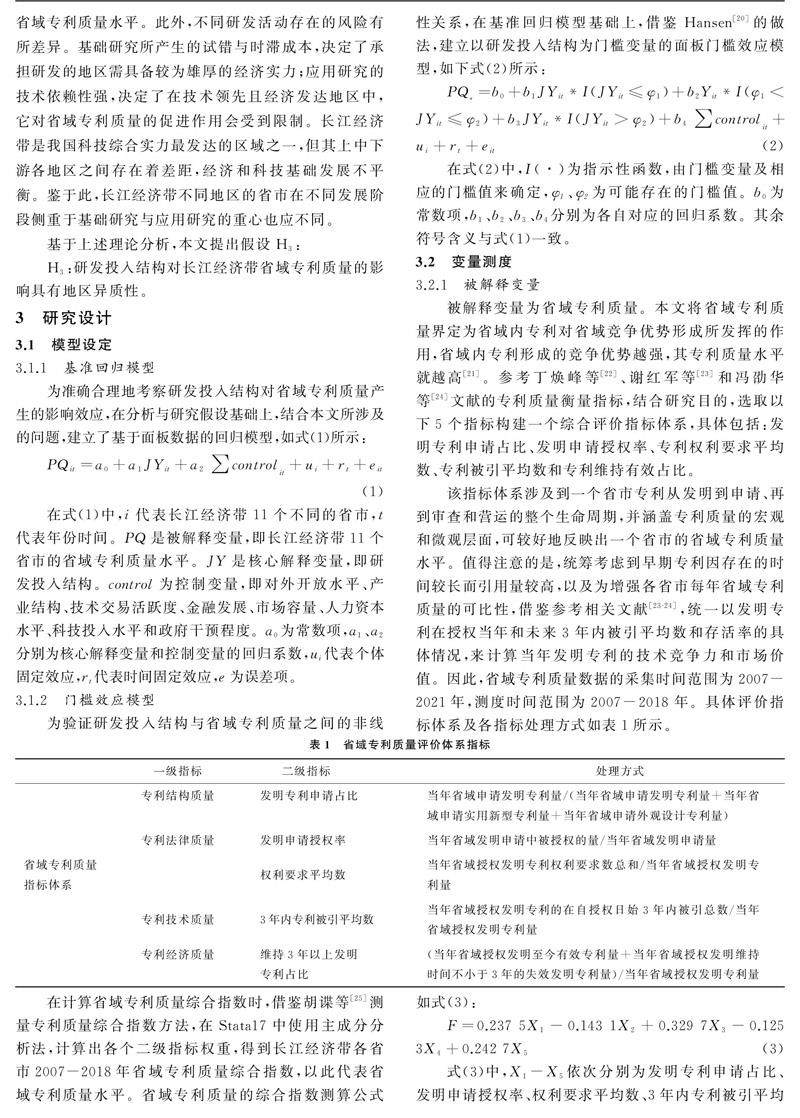
摘 要:实证分析2007-2018年长江经济带11个省市研发投入结构对省域专利质量的影响效应。研究结果表明,从长江经济带整体来看,研发投入结构显著正向影响省域专利质量,但以研发投入结构作为门槛变量发现,研发投入结构对省域专利质量的影响存在明显的双重门槛效应,研发投入结构的最优区间为(0.044 5,0.078 8];分地区探讨发现,研发投入结构对省域专利质量的影响存在地区异质性,对长江下游地区的省域专利质量具有显著促进作用,并存在单一门槛效应,超过临界值0.070 6,促进效应减弱;对长江中上游地区的省域专利质量的促进作用不显著且不存在门槛效应。(剩余16805字)