注册帐号丨忘记密码?
1.点击网站首页右上角的“充值”按钮可以为您的帐号充值
2.可选择不同档位的充值金额,充值后按篇按本计费
3.充值成功后即可购买网站上的任意文章或杂志的电子版
4.购买后文章、杂志可在个人中心的订阅/零买找到
5.登陆后可阅读免费专区的精彩内容
打开文本图片集
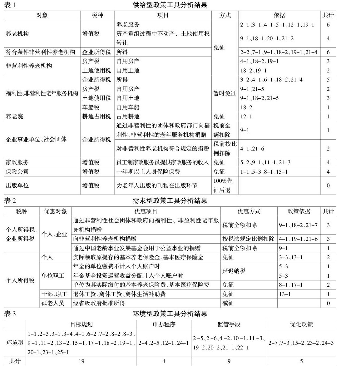
摘 要:为了进一步推进养老服务体系建设,税收优惠政策已成为政府的有力手段。但美中不足的是,现行税收优惠政策在供给层面、需求层面与环境层面均存在着不足之处。利用政策工具,在分析湖北省现行税收优惠政策的基础上,结合湖北省养老机构的具体情况,提出进一步平衡养老服务供给主体,增加盈利机构税收优惠政策,增强养老服务税收优惠的针对性,改善养老服务税收优惠政策环境的优化建议。(剩余4752字)
登录龙源期刊网
购买文章
政策工具视角下养老服务税收优惠政策研究
文章价格:4.00元
当前余额:100.00
阅读
您目前是文章会员,阅读数共:0篇
剩余阅读数:0篇
阅读有效期:0001-1-1 0:00:00