注册帐号丨忘记密码?
1.点击网站首页右上角的“充值”按钮可以为您的帐号充值
2.可选择不同档位的充值金额,充值后按篇按本计费
3.充值成功后即可购买网站上的任意文章或杂志的电子版
4.购买后文章、杂志可在个人中心的订阅/零买找到
5.登陆后可阅读免费专区的精彩内容
打开文本图片集
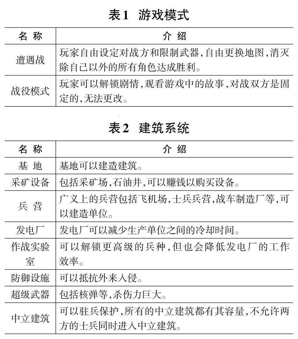
关键词:3D模型;剧情;RTS;江孜战役;西藏历史
中图分类号:TP311 文献标识码:A
文章编号:1009-3044(2023)03-0099-04
RTS系列游戏从1992 年Westwood 公司开发的《沙丘Ⅱ》到后来巅峰时期的《Command & Conquer:Red Alert》系列,无不伴随了许多80 后到00 后的童年。(剩余3018字)
登录龙源期刊网
购买文章
基于ra2的即时战略游戏《保卫江孜》的设计与实现
文章价格:4.00元
当前余额:100.00
阅读
您目前是文章会员,阅读数共:0篇
剩余阅读数:0篇
阅读有效期:0001-1-1 0:00:00