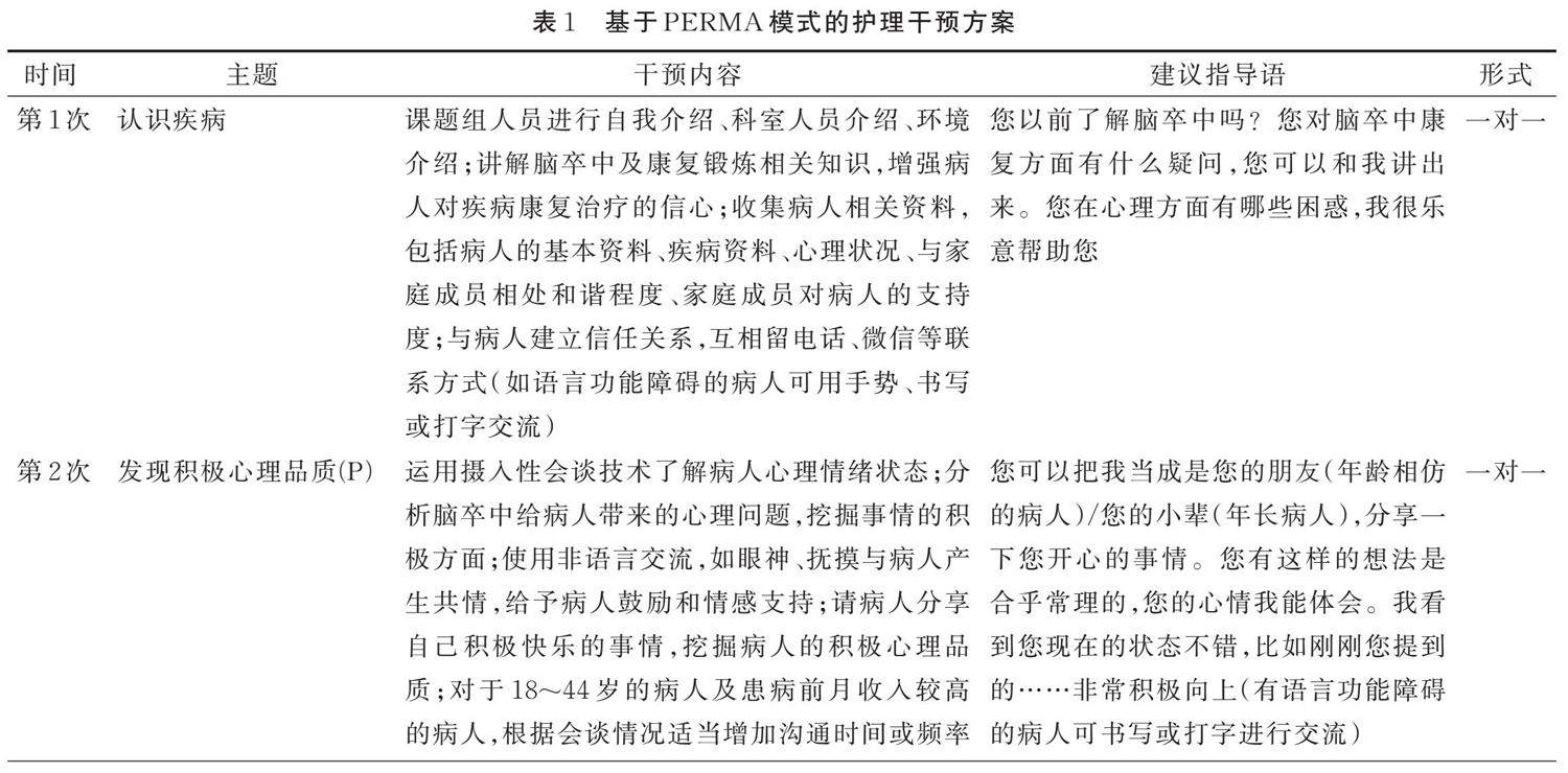
基于PERMA模式的护理干预对中青年脑卒中病人病耻感和日常生活能力的影响

打开文本图片集
Effect of nursing intervention based on PERMA model on stigma and ability of daily living in young and middle⁃aged stroke patients
ZHENG Zixiu, SONG Runluo, GAO Yan, ZHAO Yunxiao, KANG Jing, LI Shuxin, YU Cong
School of Nursing, Henan University of Science and Technology, Henan 471000 China
Corresponding Author YU Cong, E⁃mail: yucong0923@163.com
Keywords young and middle⁃aged; stroke; PERMA model; stigma; ability of daily living; nursing
摘要 目的:探讨基于PERMA模式的护理干预方案改善中青年脑卒中病人病耻感水平和日常生活活动能力的效果。(剩余9073字)