AI“四助”任务驱动混合式教学改革与实践
——以Linux操作系统课程为例

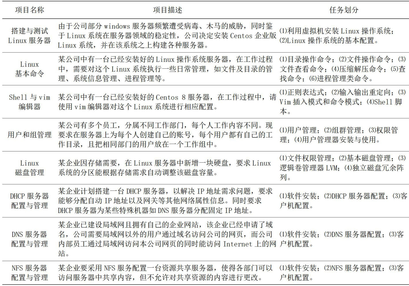
打开文本图片集
中图分类号:G642 文献标识码:A 文章编号:1007-550X(2025)09-0044-05
0 引言
随着人工智能技术在教育领域的不断发展,其正逐步渗透到教育的各个环节,为传统教学带来前所未有的机遇和挑战。近年来,许多国内外学者和部分高校对AI技术在教育领域的应用进行了广泛研究和实践。2020年,欧盟提出“发展高绩效数字教育生态系统”战略[1;2023年,美国教育部提出,人工智能可以帮助教育工作者[2];国外学者Luckin等人提出了AI教育应用的框架[3;清华大学新城市科学课程构建AI助教系统;第一医科大学药学专业建立课程群知识图谱;东北师范大学郑燕林等人创建了探究型-混合型教学模式[4];国内学者余胜泉等探讨了智能时代的人才培养模式AI与教育教学深度融合的路径[5]
现有研究内容在AI赋能教学、混合式教学模式改革等方面提供了理论支撑和方法指导论,但也存在一些不足,AI赋能理论课程研究比较多,以任务驱动为主线的理实一体的课程研究较少。(剩余5800字)