注册帐号丨忘记密码?
1.点击网站首页右上角的“充值”按钮可以为您的帐号充值
2.可选择不同档位的充值金额,充值后按篇按本计费
3.充值成功后即可购买网站上的任意文章或杂志的电子版
4.购买后文章、杂志可在个人中心的订阅/零买找到
5.登陆后可阅读免费专区的精彩内容
打开文本图片集
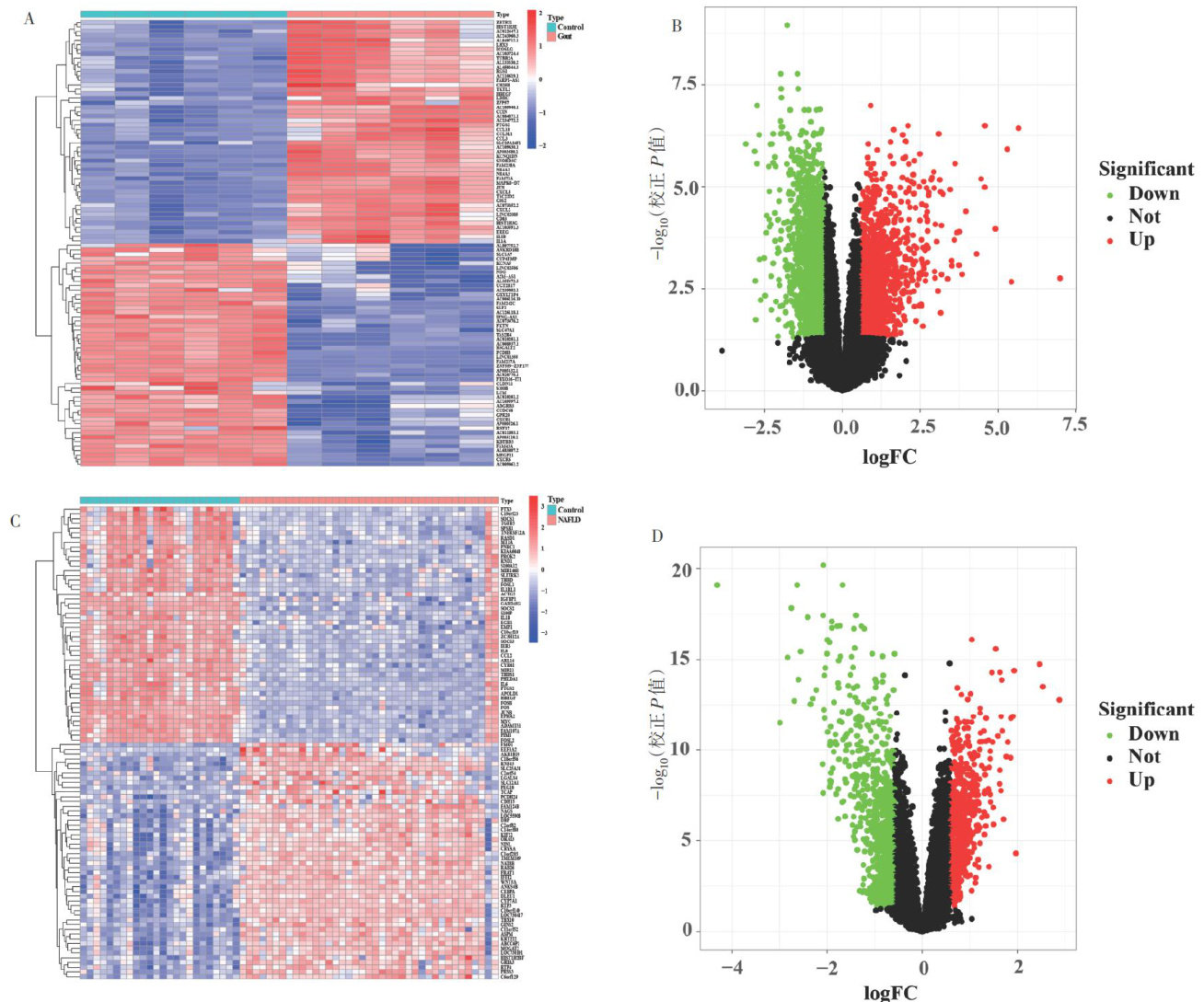
关键词:痛风;非酒精性脂肪肝;干预中药预测;生物信息学;核心基因中图分类号:R285.5文献标志码:A 文章编号:1003-9783(2025)09-1545-10doi:10.19378/j.issn.1003-9783.2025.09.013
Bioinformatics-Based Analy(剩余20223字)
登录龙源期刊网
购买文章
基于生物信息学分析痛风合并非酒精性脂肪肝病的相关基因及干预中药预测
文章价格:6.00元
当前余额:100.00
阅读
您目前是文章会员,阅读数共:0篇
剩余阅读数:0篇
阅读有效期:0001-1-1 0:00:00