CORM-YOLO:低照度环境下交通行人检测算法

打开文本图片集
CORM-YOLO:Pedestrian detection algorithm in low-light conditionsfortrafficenvironments
WANG Dong¹,LUO Yabo¹,ZHANG Fengl*,HUANG Sui² (1. School ofMechanical and Electronic Engineering,Wuhan University of Technology, Wuhan 430070, China; 2.HubeiTianweiAutomobileCo.Ltd.,Suizhou44l3OO,China)
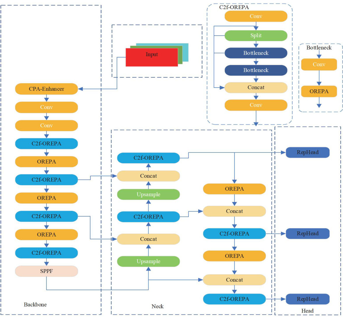
Abstract: Sprinkler trucks frequently operate during nightime or early morning hours,when ambient illumination is extremely low.Under such conditions,traditional object detection algorithms often perform poorly,leading to frequent pedestrian missd detections or false positives,which in turn may result in unintended spraying or even safety hazards such as colisions. This performance degradation is primarily due tothe insuficient brightness,blurred object edges,and weakened colorand texture information in low-light images,which hinder efective feature extraction by detection models.Additionally,increased noise levels further compromise the accuracy of model inference. To address these challenges,this paper proposes a lightweight and improved detection algorithm,CORM-YOLO,based on YOLOv8n. The algorithm introduces CPA-Enhancer as a feature extraction network to enhance semantic and texture representation in low-light images;OREPA is employed to optimize convolution modules in the backbone,reducing computational complexityand parameter count;RepHead replaces the traditional detection head to improve robustness and accuracy for small objectdetection;;and MGDLoss is introduced as a knowledge distilation mechanism to enable the lightweight model to learn discriminative features from a teacher model,thus enhancing overall performance. Experimental results show that CORM-YOLO achieves an mAP ⑥50 of 0.845, 3.6% improvement over YOLOv8n,and an mAP@50:95 of 0. 504,with 1. 8% gain,while maintaining real-time inference speed suitable for onboard deployment. The proposed method demonstrates strong applicability in ensuring safe operation of sprinkler trucks under low-light conditions and holds promising potential for broader applications in smart city and inteligent transportation systems.
Key Words: low-light pedestrian detection;deep learning;YOLOv8;re-parameterization;knowledge distillation
1引言
近年来,深度学习的快速发展极大推动了行人检测技术的演进,使其在诸如安防监控、自动驾驶及智能交通等多个领域中得到实际应用[1]。(剩余14448字)