注册帐号丨忘记密码?
1.点击网站首页右上角的“充值”按钮可以为您的帐号充值
2.可选择不同档位的充值金额,充值后按篇按本计费
3.充值成功后即可购买网站上的任意文章或杂志的电子版
4.购买后文章、杂志可在个人中心的订阅/零买找到
5.登陆后可阅读免费专区的精彩内容
打开文本图片集
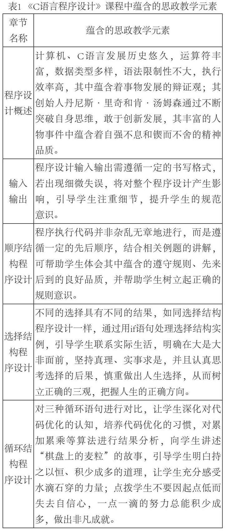
[摘要]课程思政主要以课程为依托,以课程教学为基本方式,贯彻落实学生核心素质提升的教育理念;通过挖掘课程中蕴含着的思政元素,科学、合理设计课程教学环节,采用多样性教学方法,促进学生知识体系丰富和思政认识提升。本文针对《C语言程序设计》课程为依托,对其蕴含的思政元素展开讨论,探究《C语言程序设计》教学中的思政元素运用策略,希望对一线教师开展教学工作有所参考。(剩余3679字)
登录龙源期刊网
购买文章
《C语言程序设计》教学中的思政元素探究
文章价格:4.00元
当前余额:100.00
阅读
您目前是文章会员,阅读数共:0篇
剩余阅读数:0篇
阅读有效期:0001-1-1 0:00:00