注册帐号丨忘记密码?
1.点击网站首页右上角的“充值”按钮可以为您的帐号充值
2.可选择不同档位的充值金额,充值后按篇按本计费
3.充值成功后即可购买网站上的任意文章或杂志的电子版
4.购买后文章、杂志可在个人中心的订阅/零买找到
5.登陆后可阅读免费专区的精彩内容
打开文本图片集
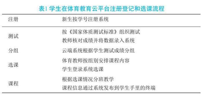
摘要:文章主要是基于云计算技术,破除传统的体育模式,对体育教育云平台进行设计,进而通过创设智慧化体育学习环境,给大学生提供协同共享、交互自主和高效开放的体育学习新范式,让大学生的校园体育生活更为丰富,同时也为大学生体育素养的不断提高打造新高地。文章首先阐述了云计算的特点和在体育运动中的运用,之后分析了基于云计算的体育教育云平台的重要价值,最后分别从教师端功能设计、学生端功能设计、运行模式设计几个方面提出了基于云计算的体育教育云平台的设计。(剩余5603字)
登录龙源期刊网
购买文章
基于云计算的体育教育云平台的设计
文章价格:4.00元
当前余额:100.00
阅读
您目前是文章会员,阅读数共:0篇
剩余阅读数:0篇
阅读有效期:0001-1-1 0:00:00