注册帐号丨忘记密码?
1.点击网站首页右上角的“充值”按钮可以为您的帐号充值
2.可选择不同档位的充值金额,充值后按篇按本计费
3.充值成功后即可购买网站上的任意文章或杂志的电子版
4.购买后文章、杂志可在个人中心的订阅/零买找到
5.登陆后可阅读免费专区的精彩内容
打开文本图片集
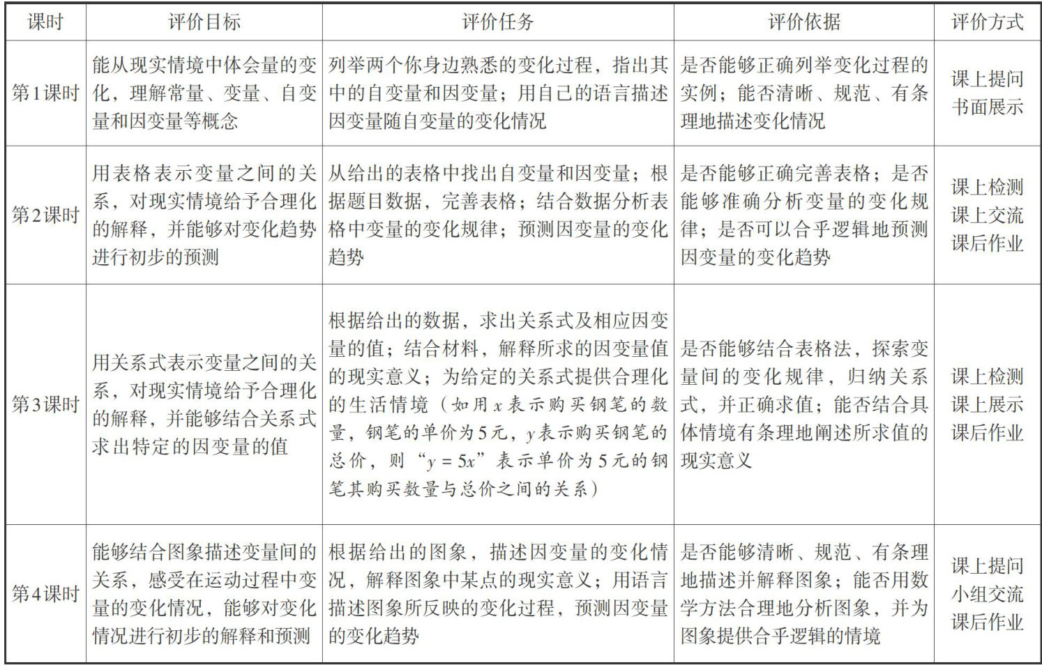
编者按:《义务教育数学课程标准(2022年版)》提出改变过于注重以课时为单位的教学设计,推进单元整体教学设计,体现数学知识之间的内在逻辑关系,以及学习内容与核心素养表现的关联.“单元整体视角下的教学研究”专题旨在倡导广大中学数学教师提高教学立意,聚焦数学核心内容,增强从单元到课时的设计意识,落实数学(剩余5545字)
登录龙源期刊网
购买文章
基于深度学习的数学单元整体教学设计策略
文章价格:4.00元
当前余额:100.00
阅读
您目前是文章会员,阅读数共:0篇
剩余阅读数:0篇
阅读有效期:0001/1/1 0:00:00