教学能力比赛推动残疾人职业教育“三教”改革的实践探索

打开文本图片集
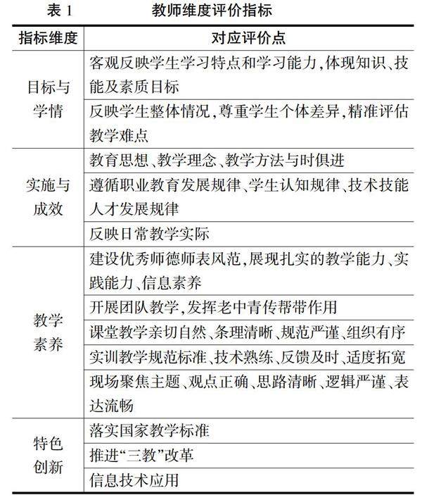
[摘 要] 全国职业院校技能大赛教学能力比赛历时多年,逐渐优化形成科学有效的评价指标,为推进残疾人职业教育“三教”改革指明方向。在此背景下,从教师、教材、教法三个维度梳理教学能力比赛评价指标相关要求,明确推进残疾人职业教育教师、教材、教法改革的启示;在教师改革方面,应强化教师队伍建设、促进教师素养发展、推进技术全面渗透;在教材改革方面,应强化校本教材开发、创新教材呈现形式、关注学生个性需求;在教法改革方面,应创设真实任务情境、强化教学数据应用、全面推进因材施教。(剩余9777字)