注册帐号丨忘记密码?
1.点击网站首页右上角的“充值”按钮可以为您的帐号充值
2.可选择不同档位的充值金额,充值后按篇按本计费
3.充值成功后即可购买网站上的任意文章或杂志的电子版
4.购买后文章、杂志可在个人中心的订阅/零买找到
5.登陆后可阅读免费专区的精彩内容
打开文本图片集
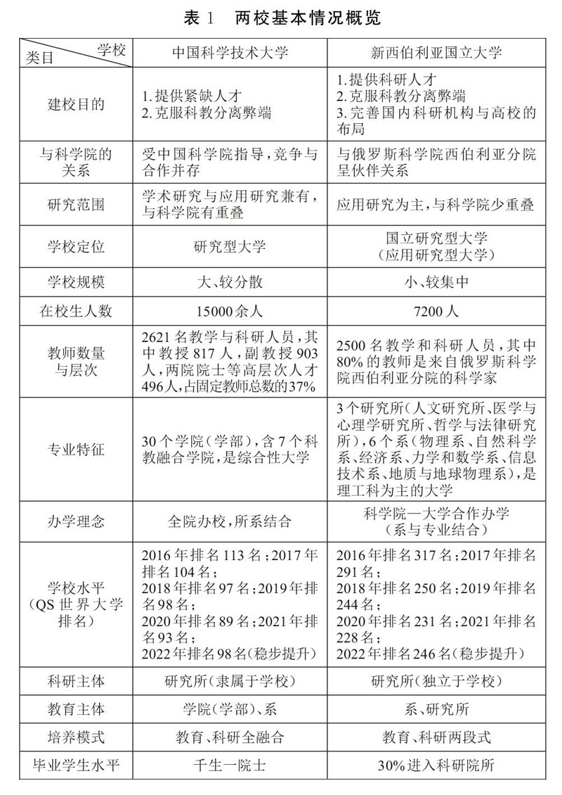
【摘 要】 科研机构办大学是新时代高等教育领域实施科教融合战略的重要路径。中国科学技术大学与新西伯利亚国立大学是中俄两国科研机构办大学的开端,两校同出一源,是20世纪两国科研、教育双轨制转型探索的典型案例。两校60余年的科教融合历史,展现了同源而不同流的演变路径,无论是定位于研究型大学的中国科学技术大学,还是定位于应用研究型大学的新西伯利亚国立大学,均走出了一条具有自身特点、适应自身国情校情的发展道路,为科教融合战略提供了鲜活案例和生动注脚。(剩余12476字)
登录龙源期刊网
购买文章
科研机构如何办大学?
文章价格:6.00元
当前余额:100.00
阅读
您目前是文章会员,阅读数共:0篇
剩余阅读数:0篇
阅读有效期:0001/1/1 0:00:00