小学教学·语文版

小学教学·语文版

2023年11期
  • 收藏
收藏成功
微博 空间 微信
创刊于1980年,是由河南教育报刊社主办的全国惟一一份以小学青年教师为主要读者对象的教学辅助期刊。办刊宗旨:“积极推动素...     展开

类型

月刊

类别

定价
促销信息
全年订阅更优惠!
¥10.00 ¥6.00
目录

卷首语

让思维和语言比翼齐飞
2022年版课标把培养学生的思维能力提到了前所未有的高度:在“课程理念”中,强调“促进学生自主、合作、探究学习;引导学生注重积累,勤于思考,乐于实践,勇于探索”;在“课程目标”中,把思维能力作为组成要素,明确指出“思维能力是指学生在语文学习...

课改·研究

逆向设计:实用性阅读与交流学习任务群的教学突破
2022年版课标将“实用性阅读与交流”作为发展型学习任务群之一,并放在首位,既出于当代社会生活对语文课程实施的客观需要,旨在加强语文课程与生活的联系,也体现了对其学科育人价值的高度重视与重新定位,凸显语文学科的实用性功能。然而,语文教学的过...
有法 有度 有得
阅读教学是小学语文教学中的重要环节,长久以来备受重视。2022年版课标中多次提到阅读教学的内核:阅读方法的学习、独立阅读能力的培养、语感的累积以及理解能力和感受能力的发展。阅读策略单元的出现是统编教材中一个突出的亮点。它不仅要求学生读通文本...
基于“大概念”的单元统整教学
刘徽教授认为,“大概念”是反映专家思维方式的概念、观念或论题,它具有生活价值。[1]基于“大概念”的单元统整教学作为一种整合取向的课程开发和实施,与传统的单元教学在学习目标、学习方式、评价手段等方面迥然不同。它更关注的是“教—学—评”一致性...
儿童视角下的语文课堂学习设计
2022年版课标强调“增强课程实施的情境性和实践性,促进学习方式变革”。语文课程是一门学习国家通用语言文字运用的综合性、实践性课程。无论是从课程性质看,还是从课程理念看,语文教学都应以学生的“学”为主,从儿童学习的视角出发,尊重儿童成长、发...
先“例题”后“习题”
统编教材三(上)、六(上)的第四单元,四(上)的第二、第六单元,五(上)的第二单元,均为阅读策略单元。编排阅读策略单元是统编教材的创新,体现了对阅读策略的高度重视。阅读策略怎么教?理论性的文章不少,但操作性的却不多,实践中,很多教师感到一头...
基于优化课堂教学设计的数字资源开发与利用
数字资源作为课程资源的重要组成部分,既指以图片、音视频文件、文档为主的素材类资源,也包括以工具、软件为主的应用类资源。素材类资源以海量信息冲击着教师和学生,应用类资源技术的发展日新月异,以智慧课堂、希沃平台等一批教育新技术为代表的数字资源就...
那一抹明媚的哀愁
“千里莺啼绿映红,水村山郭酒旗风。南朝四百八十寺,多少楼台烟雨中。”这一首脍炙人口的《江南春》真可以算是展现江南、吟咏江南的七绝之首。你看,辽阔的千里江南,莺歌燕舞,绿树红花交相辉映;傍水的村庄,依山的城郭,处处都有酒旗迎风招展。远远望去,...
课堂即时评价:最给力的情感催化剂
2022年版课标强调“课堂教学评价是过程性评价的主渠道。教师应树立‘教—学—评’一体化的意识,科学选择评价方式,合理使用评价工具,妥善运用评价语言,注重鼓励学生,激发学习积极性”。课堂评价的形式多种多样,而课堂即时评价是课堂教学最便捷、最有...

教学·课堂

核心素养导向下的古诗文教学
现行小学语文统编教材中的古诗文一共120多篇,其中文言文14篇。古诗大多在《古诗两首》或《古诗三首》中,小部分诗词出现在语文园地的“日积月累”当中。古诗的编排大多和单元语文要素没有直接的关系,但和单元人文主题联系比较紧密。 古诗文教学为什么...
读故事,悟“成长”
师:本单元的课文,写的都是孩子的成长故事。学习这一单元,我们要完成一份成长启示录。 (出示,生读) 任务一:读他人的故事,悟成长。 任务二:写自己的故事,记成长。 师:最后我们会对这个成长启示录进行展示,在丰富多彩的成长仪式当中,留下我们阅...
浸润:让学习真实发生
一、创设大任务情境,争做草原代言人 师:电视台招募草原代言人,来为草原作宣传。这个大好机会,千万不能错过。大家有没有信心来挑战? 生:有! 师:今天,我们就一起来争当—— (出示,生读) 草原代言人 教学说明:关注学生阅读兴趣和学习动机,...
矛盾融合相思长
一、节韵诵读——格律读 师:今天,我们来学习一首纳兰性德的词《长相思》。一起读—— 生:(齐)《长相思》。 师:长相思,是词牌名,多抒写离别相思之情。看这词牌名,都是平声长音,从声音上就让我们感觉到了这长长的相思,长——相——思—— 生:(...
让积累与梳理走向整合和高效
2022年版课标按照课程内容整合程度的不同,设置了三个层面六个学习任务群。其中语言文字积累与梳理属于基础型学习任务群,其目的是“引导学生在语文实践活动中,积累语言材料和语言经验,形成良好语感;通过观察、分析、整理,发现汉字的构字组词特点,掌...
以“观察者”角度学习观察
统编教材三(上)第五单元以“发现”为主题,要求“体会作者是怎样留心观察周围事物的”“仔细观察,把观察所得写下来”。这是小学教材编排的第一个习作单元,也是写实类习作序列的开始。三(上)第二单元要求的“学习写日记”,可以理解为激活观察意识,而第...
《父爱之舟》教学实录及评析
一、目标先行,绘制文本底色 1.明确学习目标。 师:同学们,今天我们来学习第19课。(出示课题)齐读课题。 生:(齐)《父爱之舟》。 师:我们先来看看本单元的学习目标。(出示阅读要素)请同学们一起读一读。 生:(齐)体会作者描写的场景、细节...
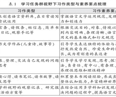
学习任务群视野下习作教学实施要义
2022年版课标指出“义务教育语文课程内容主要以学习任务群组织与呈现”,与传统意义的习作教学相比,学习任务群视野下的习作教学究竟发生了哪些变化?在实施的过程中需要采用哪些新的策略?这些都需要我们立足学习任务群视野,对习作教学进行全方位的梳理...
任务前置明学情,以终为始学表达
五(上)习作单元的语文要素“搜集资料,用恰当的说明方法,把某一种事物介绍清楚”直接点明了本单元的教学目标。精读课文、“交流平台”、“初试身手”、习作例文、习作紧扣单元教学目标,通过系列读写活动引导学生学习运用恰当的说明方法,把某一种事物介绍...
让学生真正成为习作的主人
当下,很多教师费尽心思指导学生习作,却收效甚微;提出多条修改建议,学生却不知如何下笔。翻看学生习作,个人特色少之又少;作文本上大多是教师的批阅痕迹,学生的修改痕迹寥寥无几。如何丰富教师对写作本质的认识,改变传统的习作教学,开发出更为丰富多样...
从课文中寻找写作生长点
叶圣陶先生说:“小学生今天做某一篇文,其实就是综合地表现他今天以前知识、思想、语言等方面的积累。”针对小学生生活经验少、语言障碍多、知识面有限等现状,笔者认为应该让小学生多从课文中学习写法,读写结合,从而提高写作能力。 一、抓特征——仿写 ...
“思维可视化”在整本书阅读教学中的运用
对照2022年版课标要求,当下的整本书阅读教学实际效果不容乐观,在阅读、教学指导等方面仍有较大的改进空间。相较于单篇教学,整本书阅读教学面对的教学内容更庞杂、更零散。若不借助有效的阅读支架,学生在阅读时便会陷入诸多困境:读到后面,忘记前面;...
句中有深意,欲辨须“析言”
三(上)第一单元的阅读要素是“阅读时,关注有新鲜感的词语和句子”。学习《大青树下的小学》时,很多学生会关注到第1自然段里有好几个结构相同的句子,但对其表达意图不甚明了。我这样教学。 一、分解结构,认识句型 师:第1自然段中的哪些词句让你觉得...

成长·论坛

重温经典 任务驱动 素养落地
一、单元整体导入,引出“大典” 师:同学们,这节课我们继续学习第二单元的课文,重温革命岁月,铭记历史声音。前期,我们“读诗歌,悟长征精神”“品人物,颂英雄赞歌”。今天,我们“观场面,感大典盛况”。怎么理解课题《开国大典》? 生:这是为了迎接...
学习任务群视域下单篇教学实践研究
如何创造性地使用统编教材资源,把学习任务群的理念落实到当下的语文课堂中呢?笔者从学习任务群的建构和单篇教学的落实两个方面进行了一些实践探究。 一、立足单元整体,建构学习任务群 现有的统编教材通过人文主题和语文要素双线组织单元,将语文知识的学...
语文教研绮丽云
教研员工作既平凡又特殊,既光荣又艰巨,在教育改革发展进程中起着重要的研究、指导、服务作用。要做好这项工作并成为优秀的教研员,需要具备全面的能力素养。在教研工作中,教研员有时是“制片”,有时是“编剧”,有时是“导演”,有时是“演员”,有时甚至...
教育教学写作的“高”“小”“准”“强”
教师写好教育教学论文的关键有以下四点。 “高”是指撰写论文的立意要高,要站在时代发展的前沿,以现代教育发展的新走向、新理念,以党的教育方针、现行课程标准、现代教育学、心理学为依据,去观察、分析当下的教育教学现象,提出自己的观点和解决问题的策...
相遇二十载
时间太瘦,指缝太宽。从与《小学教学》的初次相遇到如今已经二十载。当年刚毕业时,我被分配到乡里的学校,接手了毕业班,心里没底。那时教参教辅奇缺,初来乍到的我想到了到邮局征订报刊处看看。我在密密麻麻的报刊名称里寻找,《小学青年教师》(《小学教学...
促进跨学科学习的基本原则
以问题解决为导向。以问题解决为导向的跨学科学习最大特点就是跨学科学习发生的过程要以问题或项目为依据。在开展跨学科学习之前要设计好问题,然后根据问题解决的步骤进行学习环境设计和支持。同时,跨学科学习环境设计的要素也应为问题解决的过程服务。 知...
学科类和活动类跨学科学习
学科类跨学科学习是立足某一学科,围绕特定主题,整合并运用相关学科知识与方法解释现实生活中的问题。跨学科学习主要有以下特征:一是立足于学科。跨学科学习并不脱离学科本身,仍注重对学科知识、方法、态度和价值观的理解,并将理解延伸拓展到其他学科。二...
如何理解跨学科认知模型
跨学科学习具有鲜明的实践导向,聚焦真实问题的解决。问题解决的过程可以转变为如何从初始状态达到目标状态的路径搜寻问题。新的跨学科理解实际上就是联结不同学科知识和方法,实现从初始状态联通目标状态的过程。基于这种理解和SOLO分类理论,可以构建跨...
相关杂志
订阅全年后,您可享受以下权益
①该本杂志即日起至未来1年内所有更新电子版杂志的使用权限;
②赠送该杂志的部分往期的杂志的使用权限,有效期1年。

全年订购价格: ¥72.00

订阅全年
--%>

登录龙源期刊网

温馨提示:

1.点击网站右上角的“充值”按钮可以为您的账号充值

2.充值金额可以选择30,50,100或500元

3.充值成功后即可购买网站上的任意杂志或文章

还没有龙源账户? 立即注册

购买杂志

小学教学·语文版

杂志价格:¥6.00元

  • 微信扫码支付
  • 当前余额:100.00

购买杂志

小学教学·语文版

杂志价格:¥6.00元

  • 微信扫码支付
  • 当前余额:¥100.00

    去充值
monitor
客服机器人