注册帐号丨忘记密码?
1.点击网站首页右上角的“充值”按钮可以为您的帐号充值
2.可选择不同档位的充值金额,充值后按篇按本计费
3.充值成功后即可购买网站上的任意文章或杂志的电子版
4.购买后文章、杂志可在个人中心的订阅/零买找到
5.登陆后可阅读免费专区的精彩内容
打开文本图片集
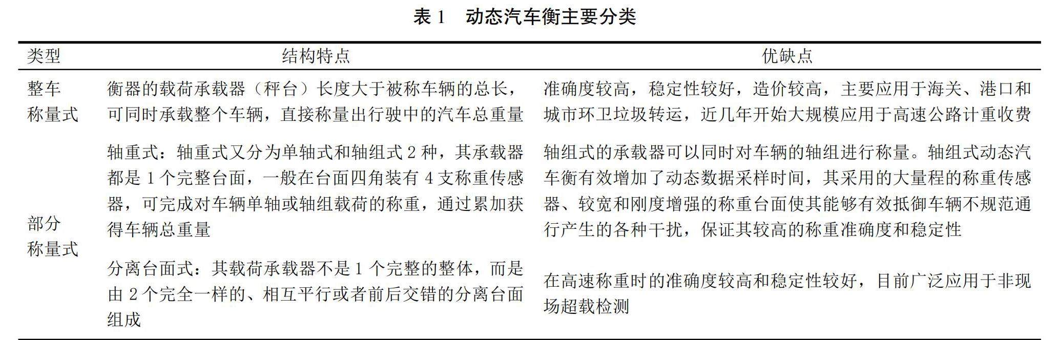
摘 要:公路智能化管理实质上就是利用高新技术对传统的运输体系进行改造而实现信息化、智能化、社会化的新型运输系统,从而提高交通运输的安全水平,提高道路网的通行能力和公路运输生产率,动态汽车衡在此发挥重要作用。该文从动态公路车辆汽车衡的检定条件、检定设备选择等方面,介绍具有静态称量模式动态汽车衡的静态检定方法,同时在计量性能试验中明确阐述计量置零范围、置零准确度以及预热时间。(剩余6903字)
登录龙源期刊网
购买文章
动态公路车辆汽车衡检定与试验分析
文章价格:5.00元
当前余额:100.00
阅读
您目前是文章会员,阅读数共:0篇
剩余阅读数:0篇
阅读有效期:0001-1-1 0:00:00