注册帐号丨忘记密码?
1.点击网站首页右上角的“充值”按钮可以为您的帐号充值
2.可选择不同档位的充值金额,充值后按篇按本计费
3.充值成功后即可购买网站上的任意文章或杂志的电子版
4.购买后文章、杂志可在个人中心的订阅/零买找到
5.登陆后可阅读免费专区的精彩内容
打开文本图片集
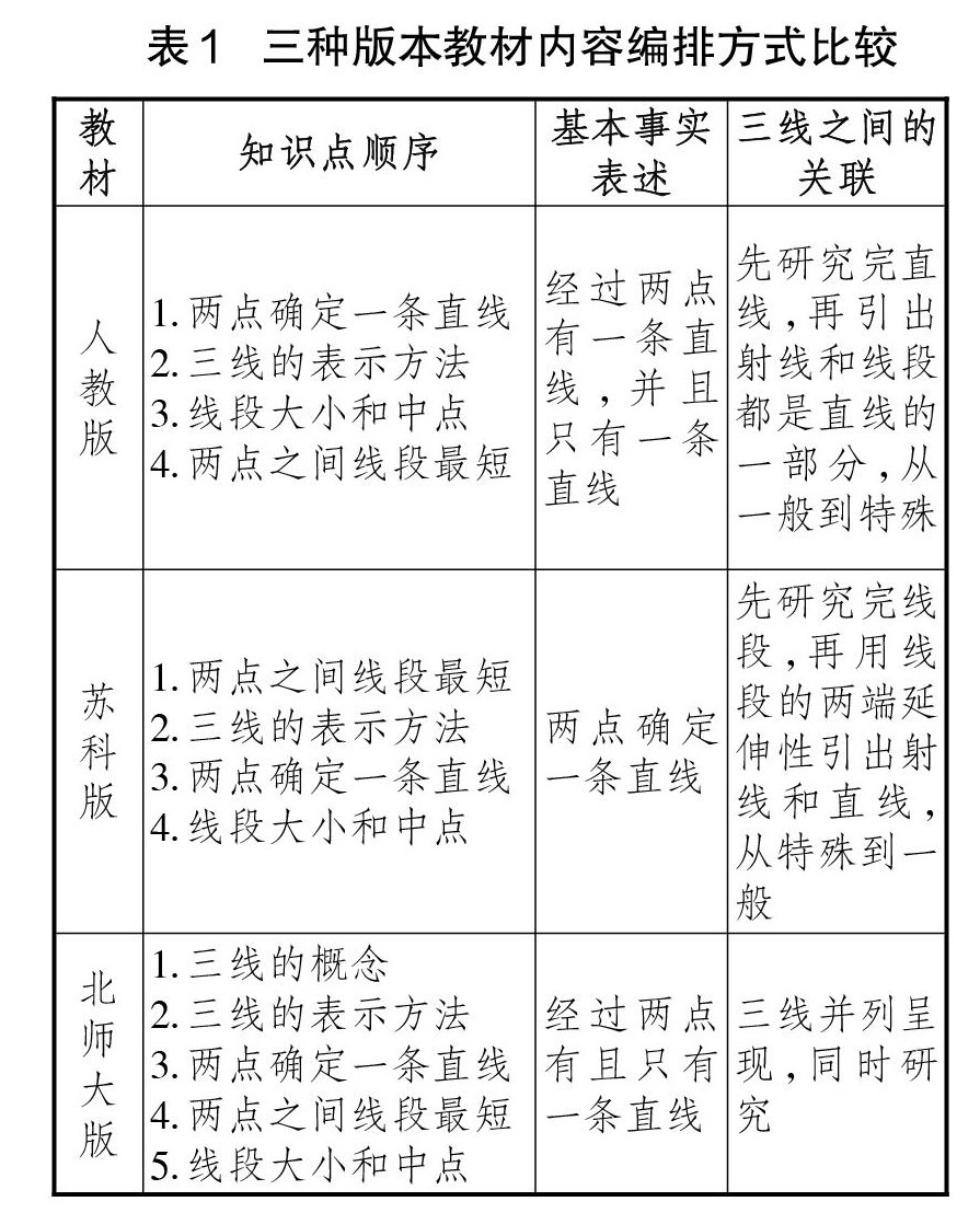
摘 要:初中数学更加注重知识的整体性和一致性,需要由点串线、由线铺面,形成知识的结构和体系,这就要求学生必须深入理解数学概念.而重逻辑、重思维、重关联的概念教学,虽是提升学生数学理解的有效途径,却受制于学生的知识水平以及思维能力.因此,教师必须对不同学段的课标、不同版本(剩余5975字)
登录龙源期刊网
购买文章
厘清概念逻辑 注重思维可视 凸显内在关联
文章价格:5.00元
当前余额:100.00
阅读
您目前是文章会员,阅读数共:0篇
剩余阅读数:0篇
阅读有效期:0001-1-1 0:00:00